About the Journal
About the journal
Purpose and Scope
Ratio Juris Journal is a biannual publication of the Faculty of Law at the Universidad Autónoma Latinoamericana UNAULA in Medellín, Colombia. It is identified with the DOI 10.24142/raju, and ISSN: 1794-6638 in print and eISSN: 2619-4066 (online). It began with its first publication in 2004 and has since established itself as a space for debate, dialogue, and dissemination of scientific production in legal and socio-legal fields. Supported by the purposes and values of UNAULA (transparency, excellence, leadership, respect, loyalty, will, ethics, equality, solidarity, service, coexistence, justice, participation, dialogue, pluralism, family, eco-sensitivity, questioning, creativity, and innovation), it adheres to open science, the Helsinki Declaration, and the Dora Declaration, promoting multidisciplinarity in the field of law, the visibility of its national and international authors, complying with ethical principles, double-blind and open review, and under the Attribution-NonCommercial-ShareAlike 4.0 International license. Atribución-NoComercial-CompartirIgual 4.0 Internacional, The journal does not charge authors for processing, editing, production, publication, or downloading of their articles - article processing charges, APCs.
Areas of Research: The journal welcomes articles within the disciplinary knowledge in the following four lines of research:
- Legal Sociology, Law, State, and Latin American Culture: Including topics such as Latin American Thought and Democracy, Ethnicity and Law, and Cultural History of Law.
- Globalization, Human Rights, and Public Policies: Globalization and Law, Human Rights and International Humanitarian Law, State, democracy, and Public Policies.
- Legal Anthropology, Bioethics, Family, and Society: Encompassing aspects such as psychology, Family and Gender, Contemporary Discourses of Civil Law, Psycho-legal issues, socio-legal, political-legal, and bioethics.
- Legal Dogmatics, History of Law, and Philosophy of Law: includes theory, epistemology, ontology, deontology, and axiology of law.

Graph 1: Research Areas, Ratio Juris Journal UNAULA (Valencia-Grajales, Jose Fernando, 2023)
Types of Articles: Revista Ratio Juris UNAULA accepts unpublished articles derived from scientific research, state-of-the-art articles derived from research, thematic review articles in the area of knowledge resulting from research, reflections on conducted research, and bibliographic reviews. Preferably, the following can be submitted:
- Scientific research articles should include:
- Introduction
- Problem statement
- Research question
- Hypothesis
- Methodology
- Hypothesis
- Research question
- General objective
- Specific objectives
- Categories or concepts
- Specific objectives
- Chapters
- Development of specific objectives
- Presentation of data
- Results
- Presentation of data
- Development of specific objectives
- Discussion
- Interpretation
- Comparison
- Findings
- Comparison
- Interpretation
- Conclusions
- Brief summary of findings
- Recommendations
- Proposals
- Recommendations
- Brief summary of findings
- References
- Minimum of 50 citations
- Problem statement

Graph 2: Articles derived from scientific research, Ratio Juris UNAULA Journal (Valencia-Grajales, Jose Fernando, 2023)
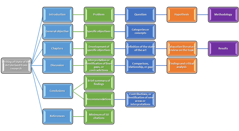
- Writing of State of the Art derived from research should contain:
- Introduction
- Problem
- Question
- Hypothesis
- Methodology
- Hypothesis
- Question
- Problem
- General objective
- Specific objectives
- Categories or concepts
- Specific objectives
- Chapters
- Development of specific objectives
- Definition of the state of the art
- Exhaustive literature review on the topic
- Results
- Exhaustive literature review on the topic
- Definition of the state of the art
- Development of specific objectives
- Discussion
- Interpretation or identification of lines, gaps, or contradictions
- Comparison, relationship, or gaps
- Findings and critical analysis
- Comparison, relationship, or gaps
- Interpretation or identification of lines, gaps, or contradictions
- Conclusions
- Brief summary of findings
- Recommendations
- Contributions, or identification of new areas or interpretations
- Recommendations
- Brief summary of findings
- References
- Minimum of 50 citations
- Introduction

Graph 3: State of the Art Derived from Research, Ratio Juris Journal UNAULA (Valencia-Grajales, Jose Fernando, 2023)
- Thematic review articles in the field of knowledge or research products should contain:
- Introduction
- Problem
- Question
- Hypothesis
- Methodology
- Hypothesis
- Question
- General objective
- Specific objectives
- Categories or concepts
- Specific objectives
- Chapters
- Development of specific objectives
- Topic review
- Results
- Topic review
- Development of specific objectives
- Discussion
- Interpretation or update
- Reinterpretation
- Interpretation or update
- Conclusions
- Brief summary of findings
- Recommendations
- Contributions
- Recommendations
- Brief summary of findings
- References
- Minimum of 50 citations
- Problem

Graph 4: Thematic review of the area of knowledge or research product, Ratio Juris Journal UNAULA (Valencia-Grajales, Jose Fernando, 2023)
- Case Study, should contain:
- Introduction
- Social problem
- Question
- Hypothesis
- Ethnography-type methodology
- Hypothesis
- Question
- General objective
- Specific objectives
- Categories or concepts
- Specific objectives
- Chapters
- Development of specific objectives
- Case selection, population,
- Experimental results,
- Case selection, population,
- Development of specific objectives
- Discussion
- Interpretation of data or categories
- Reinterpretation
- Interpretation of data or categories
- Conclusions
- Brief summary of findings
- Recommendations
- Contributions
- Recommendations
- Brief summary of findings
- References
- Interviewees
- Surveyed
- Interviewees
- Social problem

Graph 5: Case Study, Ratio Juris Journal UNAULA (Valencia-Grajales, Jose Fernando, 2023)
- Translations
- Reflection on research papers conducted by the authors, and
- Bibliographic reviews.
Content of the article
- Front page
- Title (Spanish, English, Portuguese)
- Full names of the authors, and for compound surnames, use (Lastname1-Lastname2) (the order of precedence is determined by the authors themselves)
- Institutional affiliation of each author
- ORCID of the authors
- Google Scholar profiles of the authors
- CVLAC in case the authors are Colombian
- Email address of each author
- Abstract, not exceeding 200 words (analytical or synthetic)
- Keywords, each separated by (;)
- Abstract in English
- Abstract in Portuguese
- Indication of the file number or the name of the research project from which it derives, research group to which it belongs, institution(s) that financed it, if it is a product derived from research
- Introduction must contain:
- General Objective
- Specific Objectives
- Methodology
- Question or Problem to Solve
- Thesis or Hypothesis Proposed
- Development (parts, sections, or subsections)
- Conclusion
- Personal argumentation by the authors summarizing the text.
- Bibliographic references
- The bibliography or references must be effectively used and should not be less than 50 consulted authors.
Length and Text Format:
Articles must comply with:
- Approximate length of 8,000 to 10,000 words.
- Tables, graphs, and images must be submitted in their original format to ensure good image quality in the final text. Each of them must have a source, location, and date cited in APA7 at the bottom.
- Acronyms, abbreviations, and technical terms must have their complete meaning when first used. [Universidad Autónoma Latinoamericana (UNAULA)]
- Citations and bibliography will be in APA7 format or its latest version.
- URLs must be referenced in the bibliography or references, never within the text or footnotes.
- Footnotes are exceptional in APA7.
- Font type: Times New Roman.
- Font size: 12 points.
- Format: OpenOffice, Microsoft Word, RTF, or WordPerfect.
Policies, Editorial Process, and Flowchart of Ratio Juris Articles:
Articles in the Ratio Juris Journal of the Law Faculty at the Autonomous Latin American University (UNAULA) follow the production process outlined below:
- Continuous reception of articles
- Biannual publication
- The process timeframe ranges from 45 to 120 days.
- Authors' registration at https://publicaciones.unaula.edu.co/index.php/ratiojuris/about/submissions
- Article reception on the platform
- Pre-review
- Formal evaluation of compliance with extension, format, and content by the editor
- Evaluation and verification of similarity index using Turnitin or current anti-plagiarism software, not exceeding 20%
- Editorial review
- Editorial and co-editor's substantive evaluation
- Evaluation of the editorial and scientific team
- Double-blind evaluation
- Pre-print publication for open evaluation with the process of receiving corrections at editor.ratiojuris@unaula.edu.co
- Style review
- Layout
- Final review by author and editor
- Final publication
- HTML
- XML
- Databases

Graph 6: Policies, Editorial Process, and Flowchart of Ratio Juris Articles, Ratio Juris Journal UNAULA (Valencia-Grajales, Jose Fernando, 2023)
Selection Policies
- The peer review process is pedagogical, methodological, and constructivist in nature.
- The peer reviewers are external to the institution and come from both national and international backgrounds.
The procedure for selecting, evaluating, and accepting articles is pedagogical, methodological, and constructivist in nature and follows these steps:
- The author(s) submit the proposed article to the ongoing call via email.
- The Editor checks for compliance with the specified requirements, both in the required article presentation formats and in its structure and components. If optimal compliance is confirmed, the article proceeds to the selection of evaluator(s); otherwise, it is returned to the author with reasons for rejection.
- The editor conducts a review and verification using Turnitin or the current plagiarism detection program.
- The article is brought to the attention of the Journal's Editorial Committee for the appointment of an evaluator.
- The Editor sends the text to the evaluator, who is given a period of 15 consecutive days to perform their evaluation. The evaluation format to be completed is provided, and the review process is clarified under double-blind review.
- Once the evaluation period for the selected evaluator has elapsed, their feedback is presented to the author, including the decision on the article's publication, which may be rejection, acceptance, or acceptance conditional upon modifications and adjustments.
- The Editor communicates the decision to the author as soon as possible.
- If the decision from the reviewers is acceptance conditional upon modifications and adjustments, the editor will consult the author regarding their willingness to proceed with the editorial process. If the author's response is negative, the article is considered rejected. If the author's response is positive, a new period of 15 consecutive days is granted to make the adjustments and modifications, and the revised version of the manuscript is returned to the Journal's Editor.
The Journal does not assume responsibility for any eventual damages incurred during shipping or loss of materials; furthermore, it does not undertake the obligation to return articles that are not accepted, which is why it's important for the author to keep a copy of the article submitted to the call.
Note: Texts for publication are accepted throughout the year and will be prioritized based on the time of submission.
Open Access Policy: Committed to the dissemination of knowledge, the Journal Ratio Juris offers open access to all its content. It adheres to the Creative Commons Attribution-NonCommercial-ShareAlike 4.0 International License. Atribución-NoComercial-CompartirIgual 4.0 Internacional, Allowing for the appropriate use of the content.
![]()
Terms:
Free Use: Share: copy and redistribute the material in any medium or format.
Adapt: remix, transform, and build upon the material.
Attribution - You must give appropriate credit, provide a link to the license, and indicate if changes were made. You may do so in any reasonable manner, but not in any way that suggests the licensor endorses you or your use.
Non-commercial - You may not use the material for commercial purposes.
ShareAlike - If you remix, transform, or build upon the material, you must distribute your contributions under the same license as the original.
Article Processing and Submission Fees: The journal declares itself to be open access and does not have any charges or fees for the processing, editing, production, publication, or downloading of its articles for authors and the general public. It does not have APC - article processing charges, APC.
Target Audience: Ratio Juris Journal has defined its target audience as follows:
- Faculty in the field of Law and related areas.
- Social researchers in the legal field.
- Doctoral, master's, and undergraduate students.
Values of Ratio Juris Journal UNAULA:
In line with the values of the Ratio Juris Journal of the Faculty of Law of the Autonomous Latin American University UNAULA (transparency, excellence, leadership, respect, loyalty, will, ethics, equality, solidarity, service, coexistence, justice, participation, dialogue, pluralism, family, eco-sensitivity, questioning, creativity, and innovation), a code of ethics and good publication practices is promoted. https://publicaciones.unaula.edu.co/index.php/ratiojuris/pautas_eticas, Applicable to all actors involved in the editorial process.

Code of Good Practices for Authors, Editors, Editorial Board, and Ethics:
- Authorship of Scientific Papers:
- Authors must comply with the criteria established by the Universidad Autónoma Latinoamericana UNAULA to determine authorship of scientific papers.
- An author is considered to be someone who significantly contributed to the conception, design, analysis, interpretation of data, and drafting of the manuscript.
- The order of authors should reflect their contribution to the work, following accepted guidelines in the discipline.
- Authors may be determined through the Contributor RoleTaxonomy (CRediT) system.
Taxonomic Category
Role Description
Study Conception
Development of core ideas; formulation of the legal issue; proposal of hypotheses or theses to be debated in the article.
Methodology
Design of the legal methodological approach (dogmatic, hermeneutic, comparative, socio-legal, etc.); development of the analytical framework.
Computation
Development of legal software, regulatory analysis systems, legislative databases, or legal simulators used in the article.
Formal Analysis
Application of analytical techniques such as jurisprudential review, doctrinal analysis, legal statistics, or regulatory mapping.
Investigation: Performed the Experiments
Direct execution of case studies, review of legal files, empirical analysis, interviews, or fieldwork related to legal research.
Investigation: Data/Evidence Collection
Collection of legal documents, comparative legislation, court rulings, doctrinal sources, or testimonies relevant to the legal analysis.
Resources
Provision of documentary materials, regulatory databases, specialized legal bibliography, access to legal archives or academic databases.
Data Curation
Organization, systematization, and annotation of rulings, statutes, interviews, or legal documents for analysis and potential reuse.
Writing – Original Draft
Drafting of the initial version of the article, including introduction, theoretical framework, argumentative development, and conclusions.
Writing – Review & Editing
Critical review of the manuscript; contributions to legal writing, conceptual precision, citation review, and improvement of argumentative structure.
Writing – Visualization
Development of comparative tables, legal maps, infographics, or other visualizations supporting comprehension of the text.
Supervision
Academic guidance and direction of the research; validation of the theoretical-methodological approach and general review of the research process.
Project Administration
Coordination of the research project; organization of tasks, timelines, and fulfillment of editorial objectives.
Funding Acquisition
Management and procurement of institutional or external funding for the development of the article or research project.
Table translated, adapted, and described based on the Contributor Role Taxonomy (CRediT) (2025). https://credit.niso.org/
- Disambiguation or full identification of Authors in Databases:
- All authors must present their full names clearly and precisely without diminutives, aliases, or abbreviations.
- All authors must register on ResearchID, ORCID, and Google Scholar to facilitate their unambiguous identification.
- Institutional Affiliation:
- Authors must clearly include their institutional affiliation in all publications.
- A specific format must be followed for including the affiliation, indicating the name of the research group, department, center, or institute, and the institution to which they belong.
- Ethics and Conflicts of Interest:
- Conflicts of interest must be managed by the Ethics Committee of UNAULA, following Agreement 90 of the Academic Council.
- The Ethics Committee is responsible for evaluating research projects, protecting fundamental rights, and ensuring compliance with current regulations.
- Author Obligations:
- Authors must fulfill a series of obligations, including providing complete and truthful information, declaring the originality of the article, and properly citing sources.
- In case of errors in publication, authors are obligated to report them for correction.
- Editorial Body Obligations:
- The editorial body must provide complete information about its members, including names, dates of birth, document numbers, and information about studies and positions.
- They must ensure compliance with the guidelines established by Revista Ratio Juris.
- Data Protection:
- Universidad Autónoma Latinoamericana protects data in accordance with Law 1581 of 2012 and only shares information with journal indexing databases and related entities.
- Double-Blind Peer Review:
- All publications undergo double-blind peer review to ensure impartiality and quality in the evaluation of works, endeavoring to have one national and one international reviewer.
- Plagiarism Detection System:
- Currently, the Turnitin system or any other deemed appropriate by the journal is used to check the originality of works and prevent plagiarism before peer review.
- Article Identification System:
- Revista Ratio Juris uses CrossRef - Digital Object Identifier (DOI) to uniquely identify each published article.
- Author Guidelines:
- Specific guidelines are established for the presentation of articles, including structure, review and publication times, and open access policies.
- Article Content
- Policies, Editorial Process, and Flowchart of Ratio Juris articles
- Selection Policies
- APA7 citation guidelines or the one in effect at the time of article review
- Open Access Policy:
- All publications of Universidad Autónoma Latinoamericana are available in open access under the Creative Commons CC BY-NC-SA 4.0 International License, Atribución-NoComercial-CompartirIgual 4.0 Internacional.
- Submission Parameters:
- The requirements for article submission are detailed, including document structure, presentation, and citation standards.
- These guidelines are established to promote integrity, transparency, and quality in scientific publication, following the ethical and academic standards established by Universidad Autónoma Latinoamericana. https://drive.google.com/drive/folders/12OB--ic0Sq1nnM45tjrHkNSuyVrF762h?usp=sharing

Graph 8: Code of Good Practices for Authors, Editors, Editorial Board, and Ethics, Revista Ratio Juris UNAULA (Valencia-Grajales, Jose Fernando, 2023)



































