ARTÍCULOS DE INVESTIGACIÓN
DOI: https://doi.org/10.24142/raju.v15n31a4

Revista Ratio Juris, Vol. 15 N.º 31 (Julio-Diciembre de 2020),
pp. 455-487 © UNAULA ISSN: 1794-6638 / ISSNe: 2619-4066


ASPECTOS PERSONALES QUE CONFIGURAN EL LIDERAZGO SOCIAL: UNA PERSPECTIVA INTERPRETATIVA *


PERSONAL ASPECTS THAT MAKE UP SOCIAL LEADERSHIP: AN INTERPRETIVE PERSPECTIVE


ASPECTOS PESSOAIS QUE COMPÕEM A LIDERANÇA SOCIAL: UMA PERSPECTIVA INTERPRETATIVA


Recibido: 20 de marzo de 2019 - Aceptado: 20 de abril de 2020 - Publicado: 30 de noviembre de 2020





Óscar Hernando Cadena Chicunque ORCID

Coordinador de la Especialización en Métodos y Técnicas de Investigación de las Ciencias Sociales, de la Fundación Universitaria Claretiana (Quibdó, Colombia). Máster en Estudios Políticos, Universidad de Caldas (Manizales, Colombia). Especialista en Gerencia Social, Universidad de Nariño (Pasto, Colombia). Trabajador social, Universidad de Caldas (Manizales, Colombia). Investigador del Grupo de Investigación Humanidades y Estudios Socioculturales. CvLAC: https://scienti.minciencias.gov.co/cvlac/visualizador/generarCurriculoCv.do?cod_rh=0000040815. Google Scholar: https://scholar.google.com/citations?user=89cOMlAAAAAJ&hl=es Correo electrónico: oscar.cadena@uniclaretiana.edu.co



Resumen

El presente artículo da cuenta de los resultados de la interpretación y comprensión de entrevistas semiestructuradas desarrolladas a estudiantes líderes sociales del programa de Trabajo Social de Uniclaretiana. El objetivo es develar los sentidos que se tienen respecto a los aspectos de orden personal que determinan el desarrollo de liderazgos en el ámbito social. Estos resultados se configuraron cualitativamente de forma deductiva e inductiva a partir del análisis de redes semánticas, familias y códigos emergentes, mediante el software Atlas.ti 7.0 (Muhr y Friese, 2004), con una muestra no probabilística. En cuanto a los hallazgos más sobresalientes, se identificó que la integridad se convierte en el eje medular de la personalidad de un líder social. Además, de este se derivan características y rasgos inherentes tales como el ser ético, el ser consistente entre lo que se piensa, siente y hace; la transparencia con que se actúa, la vocación como motor que potencia su accionar y el ser empático. De este último aspecto se desprenden la capacidad de ser asertivo y de escuchar activamente. De las conclusiones más relevantes, se rescata, en primer lugar, que dentro de los aspectos personales uno de los más importantes es que la integridad como categoría transversal condensa otros aspectos que permiten al líder ser congruente con su vocación y propósito vital, además le provee de legitimidad con sus comunidades. En segundo lugar, se concluye que las teorías que permiten la comprensión del liderazgo social en el contexto de la investigación son la del liderazgo servicial y en menor proporción la perspectiva transformacional.

Palabras claves: liderazgo social; integridad; ámbito social; legitimidad; perspectiva transformacional.


Abstract

This article gives an account of the results of the interpretation and understanding of semi-structured interviews carried out with social leader’s students of the Uniclaretiana Social Work program, in order to reveal the meanings that are had regarding the personal aspects that determine the leadership development in the social sphere. These results were qualitatively configured in a deductive and inductive way from the analysis of semantic networks, families, and emerging codes, using the ATLAS.ti 7.0 software (Muhr y Friese, 2004), with a non-probabilistic sample. Regarding the most outstanding findings, it was identified that integrity becomes the core axis of the personality of a social leader, and that inherent characteristics and traits derive from this such as: being ethical, being consistent between what is he thinks, feels and does, the transparency with which he acts, the vocation as a motor that powers his actions, being empathetic, this last aspect from which the ability to be assertive and actively listen is derived. Of the most relevant conclusions, it is mentioned that: a) within the personal aspects one of the most important is that Integrity as a transversal category condenses other aspects that allow the leader to be congruent with her vocation and vital purpose and also provides her with legitimacy with their communities and b) that one of the theories that allow the understanding of social leadership in the context of the research is that of Servant Leadership and to a lesser extent the Transformational perspective.

Keywords: social leadership; integrity; social scope; legitimacy; transformational perspective.


Resumo

Este artigo relata os resultados da interpretação e compreensão de entrevistas semiestruturadas realizadas com líderes sociais alunos do Programa de Serviço Social da Uniclaretiana, a fim de desvelar os significados que se têm a respeito dos aspectos pessoais que determinam o desenvolvimento de lideranças na esfera social. Esses resultados foram configurados qualitativamente de forma dedutiva e indutiva a partir da análise de redes semânticas, famílias e códigos emergentes, utilizando o software ATLAS.ti 7.0 (Muhr y Friese, 2004), com amostra não probabilística. Em relação aos achados mais destacados, identificou- se que a integridade passa a ser o eixo central na personalidade de um líder social, e que daí decorrem características e traços inerentes, tais como: ser ético, ser consistente entre o que é. pensa, sente e faz, a transparência com que atua, a vocação como motor que impulsiona suas ações, sendo empático, este último aspecto do qual deriva a capacidade de ser assertivo e escutar ativamente. Das conclusões mais relevantes, refere-se que: a) dentro dos aspectos pessoais um dos mais importantes é que a Integridade, como categoria transversal, condensa outros aspectos que permitem ao líder ser congruente com a sua vocação e propósito vital e também o proporciona a legitimidade com suas comunidades e b) a das teorias que permitem a compreensão da liderança social no contexto da pesquisa é a da Liderança Servidora e, em menor medida, a perspectiva Transformacional.

Palavras-chave: liderança social; integridade; âmbito social; legitimidade; perspectiva transformacional.





INTRODUCCIÓN


El presente documento surge del proyecto de investigación El liderazgo social, una potencialidad en los estudiantes de Trabajo Social de Uniclaretiana. Este proyecto tuvo como objetivo principal comprender y analizar los aspectos de orden personal que, desde la perspectiva de una muestra de estudiantes, reconocidos como líderes, pudiesen ser determinantes para entender su condición y papel en la sociedad.

Ahora bien, ¿cuál es el propósito de interrogarse por los aspectos de orden personal y contextual desde una perspectiva cualitativa en estudiantes de Trabajo Social, específicamente de Uniclaretiana? Para dar respuesta a esta pregunta se tuvieron en cuenta dos aspectos: el primero de orden institucional y curricular, y el segundo de orden contextual.

Desde la perspectiva institucional, en primera instancia es necesario resaltar que el programa profesional de Trabajo Social tiene una modalidad a distancia que desde sus inicios fue pensada para comunidades vulnerables y pobres de los territorios de la periferia. Este hecho ha permitido que jóvenes adultos y adultos, de diferentes regiones retiradas de Colombia, estudien. En esta línea, en el marco de las clases y procesos académicos mediados por el modelo pedagógico constructivista social, se ha evidenciado que dentro de los estudiantes se ubican personas que han liderado procesos sociales en diferentes entornos comunitarios, étnicos, sociales y políticos en departamentos como Antioquia, Chocó, Putumayo, Risaralda, entre otros. Todo esto gracias a las narraciones evocadas en ejercicios de reflexión y análisis de la realidad.

Desde la perspectiva de los docentes, el hecho que existan este tipo de estudiantes se ha convertido en un valor agregado al tener en cuenta que pedagógica y didácticamente discursos como el de la justicia social, los derechos humanos, la participación social, las políticas sociales, entre otros, pueden ser aterrizados a contextos con sentido de realidad. Además, ha sido posible identificar algunos requerimientos en la formación del trabajador social contemporáneo, entre ellos algunas características del liderazgo social y comunitario, no solo a nivel metodológico o teórico, sino también en términos éticos y políticos. En este sentido, surge esta investigación como una oportunidad que permite validar de forma sistemática cuáles podrían ser los aportes en el proceso de formación de la sistematización cualitativa de las características y condiciones intrínsecas de estos estudiantes. En otras palabras, permite reconocer qué claves de las prácticas pro sociales de estos sujetos pueden facilitar y potenciar la formación de profesionales que tengan la capacidad de agenciar de forma concreta procesos de desarrollo social en un territorio.

En lo referente a lo contextual, el primer elemento a abordar es lo que ha denominado Galtung (1969) como violencia estructural, esto es, todas las dinámicas en las cuales las estructuras tienen incidencia directa en la insatisfacción de necesidades básicas, la profundización de brechas sociales y económicas, la injusticia social y las barreras a la libertad e identidad de las comunidades. En el caso específico de Colombia, estas dinámicas son tales como el diseño institucional del Estado, andamiajes políticos y económicos, y la adopción de modelos de desarrollo neoliberal por gobiernos de turno. Para ilustrar este escenario vale la pena retomar los siguientes datos:

De acuerdo con el Departamento Administrativo Nacional de Estadística (DANE, 2018), entre 2016 y 2018 ingresaron 1,1 millones de personas a la pobreza multidimensional (condiciones educativas; laborales, de juventud y niñez; de salud; de vivienda y de servicios públicos), teniendo como regiones más complejas departamentos como Guainía (65,0 %), Vaupés (59,4 %), Vichada (55,0 %), La Guajira (51,4 %) y Chocó (45,1 %); territorios que contradictoriamente cuentan con bastos recursos naturales.

Adicional a lo anterior, si se percibe la condición económica en términos de pobreza monetaria, el departamento con mayor pobreza en 2018 es Chocó, donde 61,1 % de la población se cataloga como pobre según este criterio. Le siguen La Guajira (53,7 %), Cauca (50,5 %), Magdalena (46,6 %) y Córdoba (44,2 %).

Según la Comisión Económica para América Latina y el Caribe (Cepal, 2016) se señala que la desigualdad en Colombia es de las mayores del mundo y advierte que ese valor podría ser de 0,55 luego de estimarse la riqueza de la población más acaudalada.

En este horizonte también se encuentran otras barreras como la corrupción, el proselitismo y la prebenda que limitan la democracia participativa y deliberativa, las cuales se constituyen en plataformas en las cuales los ciudadanos puedan participar efectivamente. En este sentdio, emerge el cuestionamiento frente a la ausencia y apatía (impuesta y en algunos casos normalizada) del ciudadano en procesos de toma de decisiones sociales, ambientales, culturales y económicas que implican consecuencias para sus vidas. En este punto se retoma la acepción realizada por Stuart Hall (1997) de los sistemas de representaciones que constituyen a su vez lo que Foucault (1992) denomina discursos (integran procedimientos de control) hegemónicos. En estos convergen intereses y verdades naturalizadas a partir de dispositivos como los medios de comunicación masiva, la escuela, los procesos demagógicos y la religión. Dichos discursos naturalizados, constituyen formas de poder que inhiben asumir una actitud objetiva y crítica frente las dinámicas de la sociedad, del mundo político, económico y social en el que persiste la pobreza, la desigualdad, las brechas y las asimetrías. Además, consolidan cada vez más una actitud pasiva que se sintetiza en lo que algunos autores contemporáneos han denominado como fenómenos políticos. Un ejemplo de ello son las decisiones populares inesperadas, el abstencionismo, la excesiva incidencia de las redes sociales en la opinión ciudadana, la desconfianza del ciudadano en lo político, los bajos niveles de participación social (tanto en escenarios micro como macro de toma decisiones), la apatía por las cuestiones y consecuencias de una historia de violencia (Colombia es un claro ejemplo) y, finalmente, la no apropiación y defensa de lo público.

Conforme a la problematización anterior, es que se presenta como eje de investigación “la emergencia del liderazgo social como dispositivo visible del modelo de ciudadanía comunitarista y cívica” (Horrach, 2009), en el cual predominan los valores solidarios y los intereses colectivos en réplica del pensamiento individualista y competitivo impuesto desde la lógica neoliberal capitalista, que privilegia el individuo en detrimento del tejido social, la sinergia colectiva y las capacidades de construir un proyecto societario que se piense y accione en clave de lo solidario, lo público y lo común.

Después de exponer el contexto de la pregunta de investigación, resulta importante mencionar que en los marcos que se han desarrollado alrededor de la categoría del liderazgo existen múltiples elaboraciones desde diferentes disciplinas y profesiones del campo social, político, administrativo, filosófico y económico. Sin embargo, para fines del proyecto investigativo se realizó un filtro de aquellos sistemas conceptuales que facilitan la interpretación en contextos reales de este fenómeno, en especial aquellos que diesen indicios del concepto liderazgo en el campo universitario y comunitario. Para alcanzar este fin se retoman los hallazgos de Cadena et al. (2019) en el marco de una revisión bibliográfica exhaustiva en la que se focalizan e integran algunas conceptualizaciones del liderazgo social. La primera referencia teórica fue la de Fernández y Cardona (2017) quienes afirman que en la historia del concepto se han tipificado dos tendencias: la tradicional, en la que se destaca la teorización del líder carismático, aquella que exalta a los grandes hombres y a los íconos históricos que han influenciado política, económica, cultural y socialmente la humanidad y que tienen características intrínsecas desde su nacimiento. Por otro lado, las propuestas teóricas situacionistas, en las que las circunstancias del contexto son determinantes para que aparezca o subyazca el liderazgo.

Es preciso mencionar que estas conceptualizaciones han aterrizado en diferentes escenarios, como el de la economía y la política. Además, ofrecen análisis tanto desde perspectivas neopositivistas como descriptivo-interpretativas. Desde otra perspectiva teórica se reconoce un paradigma que parte del análisis de las competencias que tiene un líder de potenciar, transformar e inspirar, facilitando problematizaciones de la realidad que impliquen puntos de equilibrio. En este horizonte es que se identifica que los líderes tienen como rasgo característico el convertirse en modelos a seguir, aquellos que “comunican una visión clara y un sentido de misión colectiva, muestran comportamientos éticos y morales, se ganan el respeto y la confianza, dan seguridad y son capaces de obtener el esfuerzo extra requerido de lo seguidores” (Silva et al., 2015, p. 73). Del mismo modo, buscan potenciar las capacidades de las personas que lideran bajo principios como la solidaridad y un enfoque colectivo, potencialización tal que se instituye a partir de una persuasión entusiasta que reconoce a los individuos y al colectivo al mismo tiempo. Desde este punto de vista, la teoría sugerida es el liderazgo transformacional, esta propuesta se sintetiza en los siguientes factores: la influencia idealizada, la consideración individualizada, la estimulación intelectual y el liderazgo inspiracional (Bass, 1985, citado en González et al. 2013).

Desde otra perspectiva, Espinosa y Esguerra (2017) retoman las características de lo que se ha denominado líder servicial. Este término, más que una propuesta teórica, es una postura filosófica que se adentra en los campos de la ética y la moral. Si se pretende comprender epistemológicamente, se considera como un punto de inflexión entre las miradas positivistas e interpretativas y la perspectiva crítica y social, teniendo en cuenta que se inscribe en propósitos políticos como la transformación y la emancipación. Sin embargo, ha sido estudiado bajo parámetros estandarizados y metodológicos que lo han representado en esquemas y mapas teórico-conceptuales, contextualizados en el ámbito de las organizaciones y las empresas. El autor pionero del líder servicial es Robert K. Greenleaf (2008) quien postuló entre sus características principales la visión, la honestidad, la confianza, el ser ejemplo, tener la apreciación de otros, ser promotor y contar con la habilidad de empoderar a los demás.

Para finalizar este sondeo teórico, se retoman algunos de los aportes de Mijares (2016) quien hace alusión a la noción de liderazgo intersubjetivo y horizontal, quien retomando algunas ideas de Paulo Freire (1987) explica que, el líder debe establecerse en el marco de una relación recíproca, en la cual se conecta con las personas que lidera mediante el reconocimiento de sus potencialidades creadoras. En ese sentido, los dos autores contribuyen en la emancipación y transformación de su realidad, no se establecen jerarquías en la relación de líderes y liderados. El líder promueve la transformación de aquellos que serán líderes de sus propias vidas individuales y colectivas, en esta mirada persiste un propósito político y emancipatorio que parte del pensamiento crítico promovido por el líder a partir de procesos educativos orientados a la toma de consciencia de clase, la cual conlleve a transformaciones de tipo político y económico.

La estructura del artículo se presenta de la siguiente forma: el primer aspecto abordado es la metodología, en este se muestran el enfoque, la técnica, el instrumento y los mecanismos de análisis; el segundo es la caracterización de los rasgos generales de la muestra; el tercero es el análisis y discusión de cada una de las categorías emergentes que dan cuenta de los aspectos personales, aquí se exhiben redes semánticas que presentan las derivaciones de los códigos, así como también las citas textuales de las transcripciones de las entrevistas, las interpretaciones, algunos elementos teóricos e interpretaciones; y finalmente, en cuarto lugar, se presentan las conclusiones que dan cuenta del alcance del objetivo de la indagación, la contrastación teórica y otros elementos axiomáticos de la investigación.


1. METODOLOGÍA


Después de abordar los elementos teóricos, se hace indispensable mencionar que el desarrollo investigativo fue pautado por el enfoque cualitativo de la investigación social, entendido desde la perspectiva de Galeano (2004) como aquel proceso en el que se reconoce a los participantes de una investigación como productores de conocimiento legítimo, en este caso, las percepciones frente el liderazgo social y sus condiciones intrínsecas. La técnica utilizada fue la entrevista semiestructurada, conceptuada como aquella que “parte de preguntas planeadas, que pueden ajustarse a los entrevistados. Su ventaja es la posibilidad de adaptarse a los sujetos con enormes posibilidades para motivar al interlocutor, aclarar términos, identificar ambigüedades y reducir formalismos” (Díaz et al., 2013, p. 163). Respecto al instrumento de recolección de información, este fue una guía de preguntas abiertas que se obtuvo a partir de la operacionalización de la categoría de liderazgo social, la cual fue validada por un experto. Es importante mencionar que además de las preguntas predefinidas por la naturaleza de la técnica, se permitió desarrollar otras que pudiesen entregar argumentos complementarios. Respecto a la muestra de estudiantes, esta fue no probabilística identificada por conveniencia, es decir, el procedimiento de distinción donde,

[Se] permite seleccionar casos característicos de una población limitando la muestra solo a estos casos. Se utiliza en escenarios en los que la población es muy variable y consiguientemente la muestra es muy pequeña […] seleccionar a aquellos que más convengan al equipo investigador, para conducir la investigación (Otzen & Manterola, 2017, p. 230).

Esta muestra intencionada tuvo como protocolo de delimitación la indagación previa de docentes, administrativos y estudiantes a nivel nacional en distintos Centros de Atención Tutorial (CAT) en los departamentos de Colombia donde tiene presencia Uniclaretiana. En este ejercicio, se hizo una pesquisa respecto a aquellas personas que tuviesen ciertas características como capacidad de coordinación, visibilidad, discursividad y experiencia en escenarios comunitarios o institucionales. Resultado de este procedimiento se reconocieron seis participantes de la investigación. Finalmente, el análisis de la información se realizó a través del software Atlas. Ti 7.0 (Muhr & Friese, 2004), mediante el cual se efectuó la interpretación topológica, hermenéutica y de redes semánticas, códigos y categorías emergentes.


1.1. Algunas características generales de la muestra

En lo demográfico, las participantes presentan el siguiente perfil:

• En cuanto al género, el 100 % de la muestra son mujeres; es importante mencionar en este punto que el género que prevalece en el programa de Trabajo Social de Uniclaretiana es el femenino.
• Respecto a las edades se destaca que todas las estudiantes entrevistadas superan el umbral de los veinticinco años y fluctúan dentro los veintisiete y cincuenta años.
• Respecto a la ubicación geográfica, se identificó que el 33 % se encuentra en el municipio de Quibdó, en el departamento del Chocó, y el 17 % en los departamentos de Antioquia, Caldas, Neiva y Putumayo.

En continuidad con la caracterización general de las participantes, se indagó frente a dos puntos determinantes:

• En primer lugar, la experiencia en procesos que impliquen cierto nivel de liderazgo. En este se manifestó que el 16 % de la muestra ha participado en procesos de vindicación de derechos y política pública para la comunidad LGTBIQ+ (lesbianas, gays, trans, bisexuales, intersexuales, queers y otra minoría sexual) en el departamento del Huila, el 50 % expresó que ha desarrollado acciones orientadas al reconocimiento de la mujer en comunidades indígenas y negras del mismo modo en la protección del territorio. En este porcentaje de la muestra dos estudiantes son integrantes de la comunidad indígena embera chamí en diferentes ubicaciones geográficas (departamentos de Caldas y Chocó) y una es afrodescendiente (Chocó). Por otro lado, se evidenció que el 33 % restante ha trabajado en procesos de orden comunitario, creando tejido social o desarrollando gestión de redes en escenarios de comuna en la ciudad de Medellín y el municipio de Puerto Asís en del departamento del Putumayo.

• Además de lo anterior, se indagó respecto a la capacidad o no de autorreconocimiento, es decir, hasta qué punto una persona se asume como líder social. A partir de esta premisa se realizó la siguiente pregunta: ¿se considera líder de la comunidad u organización que integra? El 66 % expresó que efectivamente se considera como tal y el 44 % expuso que circunstancialmente lo hace. Dos respuestas disímiles que dan cuenta del tipo de liderazgo que se asume. Por un lado, ser líder constantemente en procesos organizativos, comunitarios y de política pública; por otro lado, la persistente búsqueda del posicionamiento de la mujer en comunidades étnicas, que hace que el liderazgo sea circunstancial, dependiente directamente de contingencias.

Al recapitular el ejercicio de caracterización se puede mencionar que la muestra delimitada partió del reconocimiento y legitimidad que le otorga la comunidad académica de Uniclaretiana de ciertas calidades específicas que los hacen visibles. El 100 % de las estudiantes identificadas son mujeres, todas superan los veinticinco años de edad y poseen experiencia en procesos o acciones con propósito colectivo en diferentes escenarios. Este aspecto valida una de las hipótesis del presente estudio, en la que se mencionaba que uno de los valores agregados en los estudiantes de Trabajo Social es que estos llegan a la institución con una experiencia significativa en el campo organizativo y comunitario y que ven en la profesionalización un mecanismo para adquirir herramientas de tipo teórico y metodológico para mejorar la actuación en sus propios territorios.


2. RESULTADOS Y DISCUSIÓN


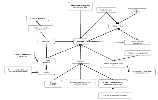
A continuación, se presentan los resultados (figura 1) de la interpretación y comprensión de la transcripción de las entrevistas semiestructuradas desarrolladas con las entrevistadas, con el objeto de develar los sentidos que se tienen respecto a los aspectos de orden personal que determinan la configuración de liderazgos sociales. Estos resultados se configuraron de forma deductiva e inductiva a partir de las redes semánticas, familias y códigos que emergieron, así como también de algunas categorías apriorísticas desarrolladas en el marco teórico.


Figura 1. Cuadrante red semántica. Aspectos personales
icon

Fuente: elaboración propia.


2.1. La integridad como categoría medular de los aspectos personales

A partir del análisis topológico1, en términos de los niveles de densidad en la red semántica denominada aspectos personales se identificó que la categoría con mayor número de conexiones o articulaciones es la integridad, de esta derivan ocho vínculos. Este aspecto la convierte en eje medular en la respuesta a la pregunta de investigación: ¿cuáles son los aspectos personales que cimientan al liderazgo social?, al tener en cuenta que, según Paladino et al. (2005) este se asume como “un concepto superador al de los valores y virtudes a los que se hace referencia habitualmente, por cuanto significa actitudes y capacidades” (p. 9) e imbrica también competencias que son desplegadas en su quehacer como líderes sociales y comunitarios.

Adicionalmente, en el nivel de fundamentación la categoría integridad condensa tres citas primarias y tres códigos abiertos, de los cuales se abstrae la siguiente definición:

La integridad tiene que ver con la congruencia, está definida desde la perspectiva de los participantes como la capacidad de conectar pensamientos, palabras y acciones en clave de intereses colectivos. En otras palabras, en este escenario el líder no cae en la especulación idealista y la contemplación (en ocasiones utilizadas para inducir a un colectivo), sino que es capaz de traducir ideales a palabras y estos a su vez a acciones. Al respecto mencionan Paladino et al.

Esta visión amplia, propia de la persona íntegra, es la única que ofrece garantía de acciones realistas, es decir, acordes a cada situación concreta, sin dejar de lado ningún aspecto y con el fin de elegir el bien por encima de cualquier otro beneficio personal (2005, p. 15).

Cabe mencionar que estas acciones en el contexto real de las estudiantes líderes se reflejan en actividades conducentes a la defensa y reivindicación de derechos de comunidades excluidas y vulnerables. Entre ellas, niñas, adolescentes y madres cabeza de familia de una de las comunas de la ciudad de Medellín, colectivos LGTBI en el departamento del Huila, integrantes de organizaciones étnicas afrodescendientes e indígenas de municipios de los departamentos de Chocó y Risaralda. Así, como cristalizados en procesos de empoderamiento de comunidades campesinas encaminados a la sustitución de cultivos ilícitos y agenciamiento social y económico en el departamento del Putumayo, escenario donde el participante número cuatro expresa textualmente:

Toca entrar a dar ese ejemplo de que sí se puede entrar a trabajar en actividades lícitas y ser un referente para que la gente trascienda en la cultura de la legalidad teniendo en cuenta que el contexto quizá es algo complicado, pero se puede y trato de incidir en la comunidad, sobre todo porque confío en que la comunidad puede dar un paso para cambiar ciertas situaciones (P4, comunicación personal, 1 de agosto 2019).

En esta línea se aduce que las personas a las cuales se les declara como íntegros y congruentes, también se les atribuye carácter, factor que simboliza la condición sine qua non para que el sujeto se reconozca como líder con autoridad. Es coherente y transparente aquel que no oculta transparencia y pone de manifiesto la naturaleza del accionar social del líder. En otras palabras, esta condición permite evidenciar a los seguidores, hasta qué punto se actúa en pro del bien común o individual o hasta qué punto la gestión realizada tiene intereses de tipo político o económico, lo que finalmente conlleva a que los seguidores sientan confianza o no en el líder y que estos permitan que esta persona los oriente y represente.

Ahora bien, el asunto de la confianza, al parecer se convierte en un elemento motivador de manera bidireccional. La confianza de los integrantes de la comunidad o colectivo hacia la persona que lidera, al igual que del líder hacia la comunidad, la cual debe demostrar avances progresivos en el asumirse como sujeto de derechos o en la modificación de su actitud pasiva. Tales aspectos podrían determinar el enfoque de la acción social, al afirmar que la aspiración de los procesos donde emerge el liderazgo no se queda en el proveer, sino en el garantizar una acción autónoma que implique empoderamiento. Desde esta mirada cabe recapitular la perspectiva de Mijares (2016), quien referencia la noción del liderazgo intersubjetivo y horizontal, explicando desde el enfoque de Paulo Freire que el líder social reconoce en su accionar las potencialidades creadoras. El líder promueve la transformación de aquellos que serán líderes de sus propias vidas individuales y colectivas, evidenciando un propósito político y emancipatorio.

Finalmente, es relevante mencionar que la categoría integridad contiene elementos de lo ideal y lo real. No se puede negar que las respuestas de los estudiantes considerados como líderes, si bien parten de las experiencias vividas y significados configurados socialmente, estos últimos no terminan siendo reglas generales o estrictas. De esta manera, la integridad del líder social se convierte en una especie de capacidad idealizada que tendrá que alcanzarse y adaptarse a contingencias sociales, políticas y económicas; además, debe necesariamente enfrentarse a cuestionamientos y desafíos éticos que preestablecen las relaciones políticas y de micropoderes que emergen en contextos políticos y sociales. En síntesis, la integridad se convierte en un referente abstracto para el liderazgo social y comunitario, que puede ser ostentado en menor o mayor proporción y depende de variables contextuales, como las antes mencionadas. Tal aspecto le da sentido de relatividad a esta característica.


2.2. La ética inscrita a la integridad en el liderazgo

Otro de los ejes medulares dentro de los códigos que se presentan en la red semántica denominada Aspectos personales es la ética (figura 2). Esta presenta cuatro conexiones y una cita que la fundamenta. En este sentido, la densidad convierte al significado de la ética en una especie de nodo que deriva de la categoría principal y también condensa elementos tales como la acción coherente, la confianza y el ser transparente. Ahora bien, si la ética se lleva al campo de lo conceptual, conectado a lo contextual, podrían deducirse diferentes postulados emergentes.


Figura 2. Cuadrante red semántica. Categoría ética.
icon

Fuente: elaboración propia.


En primer lugar, la ética al convertirse en un aspecto determinante de la legitimidad que adquiere un líder social, necesariamente ya no representaría la visión de lo bueno o malo del sujeto. Por el contrario, se reconocería el ethos colectivo, es decir el imaginario de lo bueno y lo malo condensa los cruces de “rasgos valorativos […] a veces conflictivos, que aparecen en las conductas, las actitudes, las convicciones y creencias” (Soto y Acevedo, 2010, párrafo 11) de las organizaciones sociales.

En segundo lugar, en ese entramado de imaginarios, comportamientos e ideas disímiles el líder necesariamente debe ser un agente catalizador que conduce a puntos de equilibrio para crear sinergias. En ese sentido, la ética del líder debe tener un enfoque colectivo que reconozca tensiones y distensiones, conflictos y armonías, potencialidades y debilidades. Esto para llegar a consensos respecto de lo que es benéfico o no, pero también para arbitrar cuando el comportamiento y pensamientos no necesariamente son éticos, bajo la perspectiva de principios y valores legitimados colectivamente.


2.3. El autorreconocimiento como líder parte de la integridad

Al inspeccionar aquellas categorías que tuviesen un grado significativo en términos de fundamentación y que además se encuentren conectadas a la integridad, se identifica el código de autorreconocimiento como líder (figura 3) el cual presenta las siguientes citas de la entrevista realizada:

[Q]ue la persona reconozca sus potencialidades que se crea lo que él es, que tenga la seguridad como persona y que defienda su territorialidad y humanidad, ya que todos somos iguales y que todo lo que dice lo practique ya eso es lo que puede multiplicar a un líder. (P5, comunicación personal, 1 de agosto 2019).


Figura 3. Cuadrante red semántica. Categoría de autoreconocimiento
icon

Fuente: elaboración propia.


En este relato se ponen en evidencia distintos aspectos. El primero alude al reconocimiento de aquellas habilidades o competencias que hacen líder a un sujeto, que lo convierten en un agente idóneo; el segundo sugiere que es necesario ser seguro de sí mismo; y el tercero permite determinar el propósito o enfoque de los anteriores, para el caso de los actores sociales del territorio. Este concepto se ha convertido en estandarte de las comunidades indígenas y afrodescendientes en países de Suramérica, como Colombia. Aquí cabe recapitular lo mencionado por Giménez:

Al territorio se lo considera como lugar de inscripción de una historia o de una tradición, como la tierra de los antepasados, como recinto sagrado, como repertorio de geosímbolos, como reserva ecológica, como bien ambiental, como patrimonio valorizado, como solar nativo, como paisaje natural, como símbolo metonímico de la comunidad o como referente de la identidad de un grupo (2005, 8).

El segundo tiene que ver con la defensa de la humanidad, categoría profunda que apela a elementos como la dignidad de los seres humanos y a sus derechos como ciudadanos:

Yo creo que primero se deben reconocer y se deben valorar como líderes sociales, para que se empoderen y reconozcan sus cualidades, porque un líder tiene muchos potenciales que a veces no reconoce porque no se los han mencionado. (P6, comunicación personal, 3 de agosto 2019).

Según la red semántica, enlazado axialmente al autoreconocimiento se encuentra el reconocimiento de los integrantes de la comunidad. Este aspecto se puede leer en términos de legitimidad, es decir, el otorgamiento de la figura de líder a una persona porque concentra diferentes capacidades, valores y habilidades. No obstante, resulta importante mencionar que el significado del código de reconocimiento se abstrajo desde el contexto de la entrevista de una mujer indígena embera, estudiante de Trabajo Social de Uniclaretiana, quien advierte que el aval entregado por la comunidad indígena tiene alcances políticos. En este sentido, las personas que demuestren ciertas calidades de liderazgo posiblemente pudiesen gobernar. Tal aspecto no necesariamente se da en los escenarios de las otras estudiantes entrevistadas, donde el liderazgo pudiese entenderse en el escenario del activismo, la vindicación de derechos y la articulación de redes, espacios que pudiesen ser un escalón para el poder político desde la perspectiva del Estado. Por otro lado, para la estudiante líder social de la ciudad de Medellín, subir este escalón no necesariamente se convierte en una de sus expectativas, al tener en cuenta que siente que el introducirse a esta mecánica tergiversaría el sentido de su praxis y de cierta forma se vería obligada a someterse a las maquinarias políticas, las cuales no podrían permitirle contestar y luchar por el bienestar de sus comunidades. La líder social afirma lo siguiente: “Me asumo como una lideresa social por cuanto sé que cuento con las capacidades y habilidades para movilizar conciencias y acciones en torno a problemáticas de interés común” (P3, comunicación personal, 1 de agosto 2019).

Según este segmento de la entrevista, dentro del reconocimiento de capacidades y habilidades propias para liderar, se evidencia un elemento sustancial: el movilizar conciencias y acciones. Movilizar conlleva a la activación de la conciencia individual y colectiva, es decir, promueve el conocimiento con sentido de realidad de las condiciones sociales, económicas, culturales y ambientales que pueden mostrarse en términos de problemáticas o limitantes. También, por el contrario, pudiesen identificarse como capacidades que a la postre se configuren en oportunidades y estrategias. Además del conocimiento contextual de las condiciones dadas, la líder social expresa que es vital la acción que implica que la reflexión colectiva y comunitaria posibilite hechos concretos, tales como la participación ciudadana efectiva, la gestión de redes o, en circunstancias específicas, medidas de hecho que signifiquen la vindicación de derechos.


2.4. Fortaleza interna y reconocimiento como líder

Desde la perspectiva de una de las participantes de la investigación se aduce: “Para mí siempre ha significado el fortalecimiento primero de mí como persona, en mente y en mi espíritu, lo espiritual para mí como líder ha sido muy importante y ha significado (P6, comunicación personal, 3 de agosto 2019).

Conectado al reconocimiento como líder se pone en manifiesto otro código: la fortaleza interna y espiritual. Según el análisis realizado, este se fundamenta en los siguientes elementos: el primero es la transparencia, como se mencionaba anteriormente tiene que ver con la integridad y la ética, o hasta qué punto un líder es una persona que no encubre sus intereses y es genuino en su praxis en clave de bienestar colectivo y/o comunitario (Espinosa & Esguerra, 2017).

En esta misma línea, se postula como factor determinant el sentido de pertenencia que configura la identidad del líder a partir del asumirse como parte de algo. En este caso un grupo de personas que habitan un territorio específico, con unas condiciones particulares de vida producidas por lógicas institucionales y sistemas económicos que reproducen elementos de exclusión social. El sentido de pertenencia posibilita cohesiones sociales, sinergias que parten ya no del líder social o comunitario, sino de lo que se ha entendido como “liderazgo para la comunidad o de la comunidad” (Rojas, 2013, p. 17), en el cual existen voceros, tal vez representantes, pero quienes son responsables de sus realidades son los propios actores sociales. Aunado a lo anterior también se enlistan algunos valores o principios, entre ellos el respeto, es decir, la reafirmación del otro, la justicia y la igualdad, no solo en términos de trato con los integrantes de sus comunidades, mas sí en el motor de su quehacer como líder. Finalmente, la honestidad, que es la contraparte de la corrupción.


2.5. La vocación de líder, rasgo axiomático

El código vocación (figura 4), también vinculado a la categoría integridad, presenta un grado de fundamentación elevado, concentra cuatro citas, de las cuales derivan elementos tales como:

la percepción frente a que esta condición parte de la actitud y disposición de servicio a otras personas por lo que se convierte en una especie de exigencia. Teniendo en cuenta que esta es una fuente de motivación que debe engranarse a un convencimiento frente a lo que se está haciendo, le apuesta efectivamente a la transformación social de sus comunidades, y a la satisfacción de sus propias expectativas como persona particular que optó por servir a otros (P4, comunicación personal, 3 de agosto 2019).

En otras palabras, retomando textualmente las ideas de Pantoja (1992)

La vocación es un proceso integral y total del vínculo que existe entre un individuo y su contexto social, político y geográfico […] la vocación es una necesidad, un interés, un impulso que necesita satisfacerse. La verdadera vocación es aquella que permite al hombre autorrealizarse, le da oportunidad de desarrollar sus aptitudes y habilidades y le permite reafirmar sus rasgos de personalidad (p. 20).

La participante cuatro mencionó: “la vocación, hace que el líder se diferencie a los demás” (P4) comunicación personal, 1 de agosto 2019); en una comunidad u organización, se presentan diferenciaciones en términos de funciones o roles, algunos delegan, organizan, gestionan y representan; otros permiten que los lideren y orienten. En el caso en particular de la designación del papel de los líderes sociales, además de la legitimación que le dan sus acciones, es definida en función de la vocación. De esta manera, se reafirma lo explicado por González “la vocación es determinante para una clasificación social, del líder” (2006, p. 31).


Figura 4. Cuadrante red semántica. Categoría vocación
icon

Fuente: elaboración propia.


Finalmente, la participante tres explica que la vocación potenciada por la motivación hace que el líder social progresivamente accione procesos de gestión, articulación, movilización y coordinación y pretenda sistemáticamente mejorarlos. Esto implica la necesaria especialización y formación intelectual, caso específico de este grupo de líderes, en el cual la vocación los llevó a la profesionalización en Trabajo Social en Uniclaretiana. Se entiende que esta disciplina pudo entregarles las herramientas necesarias para ejercer su liderazgo.

Adyacente al código vocación se presentan otros aspectos: el propósito colectivo y la connotación de que el líder debe reunir las condiciones de ser comprometido, responsable y respetuoso. El propósito colectivo se fundamenta desde las narrativas de los actores en las siguientes citas:

En esta primera, afirma la entrevistada: “Con un actuar correcto, ético, o en sintonía con los intereses comunes” (P4, comunicación personal, 3 de agosto 2019). Este primer elemento, en línea de lo que se ha propuesto en el documento de análisis, pone en firme la importancia del asunto de lo correcto, de lo ético, lo que está determinado por el bienestar del colectivo y el ethos intersubjetivo y social. De esta manera, lleva a la priorización del enfoque de acción social sobre el individual, es decir, antepone aquello que representa el ejercicio de la solidaridad, empatía y reconocimiento, y aisla lo individual sintetizado en intereses políticos y económicos que pudiese tener una persona que pretenda ser elegida, para dichos fines.

La segunda cita es: “De acuerdo a cada causa por sector y población el objetivo final, es bien sea esas necesidades insatisfechas, lograr el desarrollo humano, o con base a la dignidad, equidad y libertad” (P5, comunicación personal, 4 de agosto 2019). Como se puede evidenciar en la cita, la estudiante líder social utiliza algunas palabras que designan conceptos complejos, que condensan una significancia amplia que pueden llevar a ambigüedades y a especulaciones que no necesariamente trascienden a acciones reales y que pueden caer en el cliché discursivo (Madrid, 2013). En algunas ocasiones, profesionales, políticos o representantes utilizan este tipo de expresiones como instrumentos persuasivos que los hacen ver como especialistas o, en ocasiones, una especie de caudillos o mesías. En el caso preciso de las estudiantes lideresas entrevistadas no necesariamente se cae en ello, al tener en cuenta que el trabajo de base, es decir, el que desarrollan con sus comunidades, les permite poseer cierto sentido crítico2 frente a estas acepciones, en las cuales el cliché se convierte en eje de discusión y en elementos que motiven reflexiones contextuales. Por otro lado, se debe tener en cuenta que estos elementos no se convierten en significantes ambiguos, consecuentes con que se asume que las estudiantes sistemáticamente han absorbido elementos teóricos de tal manera que las necesidades básicas, el desarrollo humano, la dignidad, entre otros, adquieren fundamentación y contenido, a partir de desarrollos teóricos de autores como Martha Nussbaum y Man Fred Max-Neef o en casos específicos, para el reconocimiento de los derechos sociales, lo expuesto de forma literal en la Constitución Política Colombiana de 1991.

En síntesis, el propósito de un líder desde la perspectiva de las entrevistadas conjuga tres factores, el primero las motivaciones subjetivas-sustanciales, el segundo los actos individuales que lleven a la reflexión colectiva, y finalmente en el caso particular, lo adquirido en escenarios de socialización secundaria, es decir el campo formativo universitario en el que se profundizan conocimientos y se pueden adquirir herramientas de tipo técnico.


2.6. El ser comprometido responsable y respetuoso

Para fundamentar este código se encuentran citas como:

3:29 “Un liderazgo mediado por la convicción” y 5: 28 “Valores debe tener muchos, el compromiso, la responsabilidad, el respeto por los demás”

Dos elementos que se imbrican dentro de las narrativas analizadas son: el compromiso y la convicción; el compromiso, etimológicamente, se entiende desde el enfoque de la obligación, contextualmente, el sentido de la expresión hace referencia al empeño, el cual parte del convencimiento en un propósito y en una idea de bienestar colectivo, esta idea se convierte en la racionalidad interna de la acción prosocial. En esta línea la convicción en unos valores que conlleven al reconocimiento, a la solidaridad y al respeto se traducen en el motor, en la motivación, en persistencia.

Otro de los aspectos que gana relevancia es la responsabilidad, que puede ser interpretada desde dos perspectivas: la primera, con el cumplimiento de compromisos asumidos; la segunda, se refiere a la responsabilidad que conlleva la toma de consciencia frente a los resultados de sus acciones en congruencia con sus convicciones éticas y el no producir daños o retrocesos a las comunidades que lideran. Cabe mencionar que en el contexto colombiano la responsabilidad del líder social trasciende interpretaciones, ya que esta tiene que ver con la responsabilidad con sus comunidades, pero también con los impactos con su vida personal, es decir su subjetividad y familia, las cuales pueden ser puestas en riesgo por sus convicciones.

Toscano (2017) hace una reflexión de lo expuesto por Max Weber respecto a la ética de la convicción y la responsabilidad en el ámbito político. Estos elementos traspolados al campo del liderazgo social ponen en relieve el asunto del compromiso, la convicción y la responsabilidad en la racionalidad interna de la praxis social. Consecuentemente, los elementos entregados por los actores sociales se yuxtaponen a la perspectiva de Weber, la acción prosocial es política en su naturaleza, la búsqueda de condiciones de vida implica la búsqueda del poder en la toma decisiones, lo que conlleva a la interacción y conflicto con un sistema político, en este caso el engranaje institucional del Estado, el gobierno de turno y el modelo económico impuesto. En este sentido, el líder estará entonces en una interacción eminentemente política de ajustes y desajustes contingentemente frente el sistema de poder; así pues, el imperativo en la racionalidad de la acción por parte del líder social necesariamente requiere de convicciones en valores, estos son los que se traducen en la energía para los procesos, pero estos no pueden sobrepasar las condiciones dadas en la realidad social, política y económica, por lo que la reflexión sistemática debe convertirse en el punto de balance para los líderes sociales.


2.7. Habilidades del líder social

Para finalizar la comprensión de los aspectos personales que perfilan a un líder social se presenta el código denominado habilidades sociales el cual se conecta axialmente con el eje transversal de la red semántica (integridad) y deriva en dos aspectos determinantes que permiten tipificar estas habilidades, el primero es la empatía, el segundo es la asertividad.

En cuanto a la noción de habilidades, la entrevistada seis menciona: “se requieren unas habilidades sociales, una personalidad de liderazgo, una vocación y demás factores cognitivos, emocionales y sociales” (P6) comunicación personal, 1 de agosto 2019).

Como se exhibe en la cita, de entrada este concepto se encuentra vinculado al escenario de lo social y denota que no se está hablando de cualquier tipo de condición, no es física o técnica, se refiere a aquellas condiciones que acuñan a dos factores determinantes en el liderazgo. El primero es lo subjetivo, en términos de emociones, condiciones cognitivas y de vocación; el segundo es lo intersubjetivo que tiene que ver con el relacionamiento. En consonancia con lo anterior, en palabras de Van der Hofstadt, se puede decir que las habilidades sociales “se refieren a conductas, donde incluiríamos tanto los comportamientos que resultan directamente observables como los encubiertos (pensamientos), que son aquellos que no se pueden observar directamente” (2005, p. 4).


Figura 5. Cuadrante red semántica. Categoría habilidades
icon

Fuente: elaboración propia.


Dentro de esos comportamientos encubiertos reconocidos como habilidad social, en primera instancia se identifica el código empatía, que se apoya en las siguientes citas de las entrevistas:

La primera: “por ejemplo, empatía, porque se requiere la capacidad de ponerse en [el] lugar del otro, para ello es necesario comprender al otro, en sus sentires y subjetividades” (P6, comunicación personal, 3 de agosto 2019). Desde la interpretación de las participantes de la investigación, la empatía requiere que se comprenda al otro. Lo que se traduce en un ejercicio de reconocimiento de las condiciones de realidad que circundan a los integrantes de una comunidad, reconocerlos en sus diferencias y particularidades, condiciones en términos de pobreza o exclusión política, económica o cultural. La empatía en el contexto de las líderes se manifiesta en la capacidad que tenga un ser humano de ubicarse en el lugar de los otros, porque ese lugar también es de él. En este sentido, las condiciones concretas no solo son de la comunidad, también son del líder por ende la empatía se da en términos de una relación horizontal en la cual el que empatiza no asume que su condición es mejor que la del otro o sobrepasa la del otro. En esa medida, la empatía no implica lástima, sino solidaridad e intersubjetividad.

Visto de esta forma se podría afirmar que la empatía del líder social se conecta a algunos elementos de la teoría de Greenleaf (2008), en la cual el liderazgo social presenta la capacidad de empatizar bajo la premisa de “reconocer y aceptar a la gente por sus características especiales y únicas” (Espinosa & Esguerra, 2017), aseverando con ello que esta teoría, si bien es una construcción abstracta que parte de lo filosófico y ético, denota que pudiese presentarse cierto nivel de comprobación empírica en las entrevistas y experiencias de las participantes de la investigación, especialmente en esta característica.

La segunda cita es: “la empatía de poder guardar silencio y escuchar al otro y mientras lo escucho ponerme en sus zapatos para poder sentir” (P3), comunicación personal, 2 de agosto 2019). Este segmento le da un valor agregado a la empatía, los silencios y las escuchas. Los silencios en términos de las prudencias y la prevención de realizar juicios de valor, de críticas, de aseveraciones; y el escuchar, en términos de crear conexiones trascendentales que permitan a la comunicación ser un dispositivo de catarsis, pero también la posibilidad de reconocerse en el otro.

Concluyendo todo lo anterior, Gutiérrez explica:

La empatía es la experiencia de los contenidos no-originarios de la conciencia ajena, la comprensión (consentida) de los sentimientos de otros, una comprensión que reproduce esos sentimientos ajenos, tanto positivos como negativos […] La empatía es sentir que desde el “yo” y “tú” se hace el nosotros, como un sujeto de grado superior. Pero hay más posibilidades: empatizando aprehendo las diferencias o las semejanzas y, en todas esas aprehensiones, hay un enriquecimiento del propio vivenciar. La empatía es la experiencia que nos remite el saber sobre el vivenciar ajeno, como persona (2018, p. 43).

Anexo a la empatía colinda otro factor de suma importancia en la red semántica, el cual, si bien no tiene mayor fundamentación en las entrevistas, se convierte en un elemento configurador de sentido, al tener en cuenta que encapsula los rasgos particulares de la personalidad de un líder social. Dicho elemento es el carisma, este se distancia de lo que Deusdad (2003) denominó como carisma weberiano, esto es, una especie de aura que inviste de condiciones y calidades sobrenaturales a ciertos sujetos que aspiran u ostentan poder político o económico. El carisma desde las lideresas estudiantes tiene que ver con un cúmulo de características como la vocación, el propósito de servir, la integridad, la ética, entre otros, que hacen que los integrantes de una comunidad se conviertan en seguidores de la acción del líder.

Al continuar con las habilidades sociales, emerge el código humildad. Desde la perspectiva de la entrevistada dos, este código se refiere al nivel de involucramiento del líder social en los espacios en donde converge la comunidad (familia, barrio, comuna, vereda, asambleas, mingas, etc.). Se afirma que este ejercicio permite la interiorización de su papel y también la toma de consciencia de la realidad que circunda. Además de ello, se reconoce también que en el caso particular de las entrevistadas estas pudiesen adjudicarse jerarquías superiores gracias a sus experiencias académicas, institucionales o al hecho de haber salido de sus territorios circunstancialmente. Sin embargo, se explicita que la humildad conlleva al reconocimiento de la comunidad, es decir se legitima aquel que vive lo que vivo, trabaja conmigo y no demuestra prepotencia porque ha participado en otras instancias.

Complementando lo mencionado por las participantes, Esquirol (2006) expone que existen dos lugares ontológicos donde se puede observar la realidad, por un lado, el orgullo y la vanidad (desde arriba-superior); y por otro lado, la humildad. Esta etimológicamente viene de la palabra Humus que significa tierra y, según el autor, los humildes son los que se ubican en el plano de abajo, es decir los que ven sus contextos desde la latitud cero. Ver en este plano le permite al líder observar horizontalmente aspectos que hacen emerger en los liderados afinidad y simpatía. Adicionalmente, ligado a la humildad surge un código que da cuenta de una de las particularidades del liderazgo social respecto a otros tipos de liderazgos, este es: no es necesario relucir para ser líder. El cual se fundamenta en dos citas:

[U]no no necesariamente tiene que relucir, ser el centro de todo proceso, sino que también puede hacer mucho más dentro de los espacios de perfil bajo, es más yo siempre he considerado y he estado en procesos muy importantes guardando una posición baja, no necesariamente quien habla es quien ha hecho cosas de la organización (P5, comunicación personal, 3 de agosto 2019).
[E]s una persona desprendida de reconocimientos y honores de protagonismos, pero que siempre tiene presente a los otros y otras (P6, comunicación personal, 3 de agosto 2019).

Particularmente estas citas provienen de dos participantes integrantes de comunidades étnicas. La primera es pronunciada por una mujer indígena embera, quien han tenido que esforzarse bastante para escalar en su rol, en un entorno en el que el género masculino culturalmente soslaya en ocasiones a la mujer. Esta lideresa afirma de forma taxativa que en su condición de género, historia de vida y personalidad no ha visto la necesidad de relucir, en el sentido de hablar demasiado, de abarcar un espacio discursivamente, y afirma con ello que en ocasiones los líderes que hablan demasiado no necesariamente hacen y aquellos que son silenciosos, que tienen un perfil bajo, son efectivos en su accionar.

Frente a la segunda cita, expresada por una mujer integrante de la comunidad negra establecida en el departamento del Chocó, se hace énfasis en frases como “desprendimiento de protagonismos”. El desprendimiento obedece a la necesidad de liberarse de reconocimientos y honores que se convierten en lastres, pero también de centrarse en sus propósitos colectivos, aislando intereses económicos en términos de poder político. Para concluir, el código humildad, desde el contexto de las participantes, no es necesario que sea evidente, visible o protagonista; en esa medida muchas de sus acciones son silenciosas y soterradas. De esta manera, el propósito se sintetiza en alcanzar niveles de bienestar para sí mismas y para otros.

Para culminar la categoría de habilidades sociales, se debe acotar el código asertividad del cual se ramifica otro elemento: el valor de la escucha. El código asertividad, gravita en dos segmentos: “así como la capacidad de interlocutor, es decir, de interactuar en comunicación asertiva y activa” (P3, comunicación personal, 1 de agosto 2019) y “la comunicación asertiva donde yo le voy a transmitir al otro lo que voy hacer sin generar una falsa esperanza porque muchas veces caemos en eso” (P6, comunicación personal, 3 de agosto 2019).

A partir de lo expresado por las participantes tres y seis, la asertividad hace parte de las habilidades sociales que identifican a un líder social, porque define un tipo de interlocución, específicamente la que se debe desarrollar con comunidades. Aquella no puede ser oportunista, circunstancial, sino que debe propiciar posibilidades susceptibles de concretarse, de ello depende que los participantes de la comunicación confíen y que hagan parte del proceso. Un actor social que no cree, no legítima, por ende, limita las posibilidades de sinergia en acciones colectivas.

Desde la perspectiva anterior, Rodríguez & Serralde (1990) se proponen en primera instancia realizar un acercamiento al concepto de asertividad y retomar sus bases etimológicas. En la pesquisa realizada, se encontró que esta proviene del latín asserere, assertum, que significa afirmar. Así pues, asertividad significa afirmación de su propia personalidad, confianza en sí mismo, autoestima, aplomo, fe gozosa en el triunfo de la justicia y la vitalidad pujante, comunicación segura y eficiente. Por otro lado, los mismos autores enuncian:

Una persona asertiva se siente libre para manifestarse, expresando en sus palabras lo que siente, piensa y quiere; puede comunicarse con personas de todos los niveles, siendo una comunicación siempre abierta, directa, franca y adecuada; tiene una orientación activa en la vida; va tras de lo que quiere; actúa de un modo que juzga respetable; acepta sus limitaciones al comprender que no siempre puede ganar; acepta o rechaza en su mundo emocional a las personas; con delicadeza, pero también con firmeza, establece quiénes son sus amigos y quiénes no; se manifiesta emocionalmente libre para expresar sus sentimientos, y evita los dos extremos: por un lado, la represión y, por el otro, la expresión agresiva y destructiva de sus emociones (Rodríguez & Serralde, 1990, p. 13).

Es necesario precisar que las afirmaciones por parte de las participantes de la investigación tienen un contexto en el cual la asertividad se cristaliza por medio de algunas acciones de forma empírica. Estos mecanismos propician la existencia de una comunicación bidireccional, ya que también apelan a una escucha activa, en la cual el interlocutor puede manifestar sensaciones, pensamientos y argumentos. No obstante, si se pone en contraste lo puesto en escena en circunstancias reales respecto lo conceptual e ideal propuesto por Rodríguez & Serralde (1990), hablar de asertividad implicaría desafíos importantes en el accionar del líder, al tener en cuenta que este no solo puede quedarse en la no creación de falsas expectativas o en el reconocimiento del interlocutor, en el campo comunitario y social. Los sujetos que hacen parte del proceso de comunicación requieren de factores tales como la franqueza, un propósito, integridad, conocimiento tanto de sus competencias como de sus debilidades, la capacidad de demostrar emociones sin sobrepasar al otro y la parcialidad. La asertividad es una característica que, llevada al escenario del liderazgo social y comunitario, se convierte en un dispositivo de potenciación y agenciamiento. Las líderes estudiantes de Trabajo Social además de incorporarlo a su léxico cotidiano, deben aterrizarlo a la acción y ser conscientes de los elementos constitutivos de este concepto polisémico y complejo.




CONCLUSIONES


Hablar de aspectos personales que determinan el liderazgo social, desde una perspectiva cualitativa, en el caso preciso de estudiantes de Trabajo Social de Uniclaretiana, conlleva al reconocimiento de dimensiones como la integridad, la cual concentra aspectos tan sobresalientes como la ética, las fortalezas internas y espirituales, la vocación y las habilidades sociales como la empatía y la comunicación asertiva.

Los aspectos personales que configuran el liderazgo social no pueden entenderse como una lista genérica generalizable. La razón es que estas condiciones emergen bajo circunstancias particulares como territorios, pertenencia étnica, problemáticas o cuestiones sociales que intervienen, cosmovisiones, entre otras. Si bien estos aspectos pueden tipificarse en categorías a partir de análisis, como los realizados en esta investigación, el contexto y las experiencias investirán de matices diversos aspectos como la ética, la vocación y la integridad en un líder.

Uno de los constructos teóricos que ofreció algunas pistas en la comprensión del liderazgo social fue la perspectiva servicial de Greenleaf (2008). Esta postura, desde un horizonte filosófico y ético, explica que deben existir unas características en las personas que asumen el papel de líder. Las primeras son la escucha y la empatía, aspectos que en el contexto de las entrevistas se identifican como habilidades sociales que efectivamente son requerimientos del líder en comunidad y se convierten en un factor determinante para que se les otorgue legitimidad. La segunda es la recuperación, esta tiene que ver con la resiliencia propia y colectiva, si bien no es explícita dentro de las narrativas de las participantes de la investigación, no podría afirmarse de forma taxativa que estas personas no la poseen, congruente con que una de las condiciones para ser líder es la persistencia y la capacidad de entregar poder a otros convirtiéndose en un modelo a seguir. La tercera es la conciencia, esta se refiere a percatarse de la realidad y especialmente desarrollar la autoconciencia; esta condición que sobrepasa la percepción respecto del autorreconocimiento presentada por las participantes de la investigación. La autoconciencia refiere la necesidad de la gnosis de la realidad propia y de sus comunidades, es decir, la reflexión crítica de la realidad compartida: parto de la conciencia de mí mismo para comprender la realidad intersubjetiva que tiene unos factores objetivos que la determinan. La cuarta es la persuasión, concepto que supera al de la autoridad y que desde el análisis de Espinosa & Esguerra (2017), y el escenario de la presente investigación, presenta un punto de inflexión, en el que la persuasión se vincula al carácter, consistencia e integralidad del líder social, no solo en el ámbito comunitario, sino también en el organizativo. Las últimas, las características cuarta y quinta, son el compromiso y la construcción de la comunidad, estas se alinean en términos de sentido y significado; el compromiso latente que implica tener un propósito de servir por vocación, esto implica ineludiblemente un punto de balance entre mis intereses y los de una comunidad, se entiende con ello que la relación que se entreteje entre el líder y la comunidad es horizontal, en palabras de Mijares (2016), el líder debe reconocer en los liderados sus potencialidades transformadoras.

Como ya se ha mencionado, el horizonte de este marco teórico proviene de reflexiones éticas, sin embargo, con los resultados de las interpretaciones cualitativas presentes en la investigación cabe mencionar que el liderazgo servicial puede presentar ciertos niveles de comprobación en contextos reales a partir de los relatos de las experiencias de líderes sociales que tienen contacto directo con contingencias y problemáticas sociales. Este es el caso preciso de las estudiantes con la reivindicación de derechos sociales, étnicos, culturales y territoriales.

En última instancia, a partir de la investigación es necesario mencionar que para las instituciones de educación superior que ofertan programas como Trabajo Social se debe convertir en una tarea y desafío la formación de profesionales idóneos en términos teóricos y metodológicos. Además, como complemento, deben forjar liderazgos sociales cimentados en aspectos como la integridad y la ética; además, fortalecer y potenciar habilidades sociales como la empatía y la asertividad.




NOTAS


* Este artículo es producto de una investigación desarrollada por el autor, finalizada en el año 2020 y denominada Aspectos de orden personal que determinan el desarrollo de liderazgos en el ámbito social, inscrita en el Grupo de Investigación Humanidades y Estudios Socioculturales, bajo la línea de investigación Procesos Sociales, de la Fundación Universitaria Claretiana (Medellín, Colombia).

1 Un análisis topológico es entendido como aquel procedimiento en el que se tipifican los códigos en términos de fundamentación y densidad. Fundamentación hace referencia al número de citas (segmentos de entrevistas) representados en un código, y densidad da cuenta del número de relaciones o conexiones de un código respecto a otros. La fundamentación y la densidad, en sentido estricto, permiten dos procedimientos comprensivos, el primero expone hasta qué punto una categoría emergente o apriorística puede estar sustentada por las palabras o narrativas de un actor social y el segundo qué tan importante es una categoría en términos de las relaciones que se establecen en una red semántica para darle significado, en el caso específico a los aspectos personales que constituyen el liderazgo social o comunitario.

2 En este contexto lo crítico supone un ejercicio de análisis constante y reflexión frente a las condiciones dadas en una comunidad. Según las participantes un factor determinante en las personas que asumen el papel de liderazgo es la responsabilidad de brindar herramientas y crear escenarios de reflexión y discusión frente a las circunstancias sociales y políticas, en aras de una toma de consciencia sistemática.


REFERENCIAS


Cadena, O., Gallo, M. & Perea, Y. (2019). Aproximación conceptual al liderazgo en el ámbito social. Revista Humanismo y Sociedad, 7(2), 54-68. http://fer.uniremington.edu.co/ojs/index.php/RHS/article/view/367

Cepal. (2016). Panorama social de América Latina 2015. Cepal. https://www.cepal.org/es/publicaciones/39965-panorama-social-america-latina-2015

DANE. (2018). Pobreza multidimensional en Colombia. Bolteín Técnico. https://www.dane.gov.co/files/investigaciones/condiciones_vida/pobreza/2018/bt_pobreza_multidimensional_18.pdf

Deusdad, B. (2003). El concepto de liderazgo político carismático: populismo e identidades. Opción, 19(41), 9-35. https://www.redalyc.org/pdf/310/31004101.pdf

Díaz-Bravo, L., Torruco-García, U., Martínez-Hernández, M. & Varela-Ruiz, M. (2013). La entrevista, recurso flexible y dinámico. Investigación en Educación Médica, 2(7), 162-167. https://doi.org/10.1016/s2007-5057(13)72706-6

Espinosa, J. C. & Esguerra, G. A. (2017). Liderazgo servidor, conceptualización, desarrollo e implicaciones para la investigación. Revista Espacios, 38(9), 21. http://www.revistaespacios.com/a17v38n09/a17v38n09p21.pdf

Esquirol, J. (2006). La humildad y la mirada (o la dimensión cognitiva de la humildad). En El respeto o la mirada atenta. Una ética para la ciencia y tecnología (pp. 56-57). Gedisa.

Fernández-Fonseca, E. & Cardona-Sánchez, F. (2017). Los pliegues del liderazgo social y comunitario. Jangwa Pana, 16(2), 197. https://doi.org/10.21676/16574923.2133

Foucault, M. (1992). El orden del discurso. Letra E.

Freire, P. (1987). Pedagogía del oprimido. Siglo xxi.

Galeano Marín, M. E. (2004). Estrategias de investigación social cualitativa: el giro en la mirada. La Carreta.

Galtung, J. (1969). Violence, peace, and peace research. Journal of Peace Research, 6(3), 167-191. https://doi.org/10.1177/002234336900600301

Giménez, G. (2005). Territorio e identidad. Breve introducción a la geografía cultural. Trayectorias, 7(17), 8-24. https://www.redalyc.org/articulo.oa?id=60722197004

González Radío, V. (2006). El liderazgo social. Revista Galego-Portuguesa de Psicoloxía e Educación, 13(11-12), 23-42. http://hdl.handle.net/2183/7039

González, O., González, O. Ríos, G. & León, J. (2013). Características del liderazgo transformacional presentes en un grupo de docentes universitario. Telos, 15(3),355-371. http://ojs.urbe.edu/index.php/telos/article/view/2178

Greenleaf, R. K. (2008). Who is the servant-leader? The Servant As Leader. Greenleaf Center for Servant Leadership

Gutierrez, A. (2018). La experiencia de la persona, en el pensamiento de Edith Stein. Thémata Editorial.

Hall, S. (1997). The work of representation. En Representation: Cultural Representations and Signifying Practices (pp.13-75). SAGE Publications.

Horrach Miralles, J. (2009). Sobre el concepto de ciudadanía: historia y modelos. Factótum: Revista de Filosofía, 6, 1-22. http://www.revistafactotum.com/revista/f_6/articulos/Factotum_6_1_JA_Horrach.pdf

Madrid Hincapié, J. M. (2013). La vulnerabilidad social. ¿Un discurso que busca superarla y una práctica que apuesta por preservarla? Poiésis, 1(26). https://doi.org/10.21501/16920945.1000

Mijares Luna, L. (2016). Liderazgo intersubjetivo: hacia una emancipación educativa. Ensayos Pedagógicos, 11(1), 73-85. https://www.revistas.una.ac.cr/index.php/ensayospedagogicos/article/view/8475/9665

Muhr, T. y Friese, S. (2004). User’s manual for ATLAS.ti 5.0 (2a. ed.). Berlín.

Scientific Software Development. http://atlasti.com/manual.html

Otzen, T. & Manterola, C. (2017). Técnicas de muestreo sobre una población a estudio. International Journal Morphology, 35(1), 227-232. http://www.intjmorphol.com/wp-content/uploads/2017/04/art_37_351.pdf

Paladino, M., Debeljuh, P. & Bosco, P. (2005). Integridad: respuesta superadora a los dilemas éticos del hombre de empresa. Journal of Economics, Finance and Administrative Science, 10(18-19), 9-37. https://www.redalyc.org/articulo.oa?id=360733600001

Pantoja, C. (1992). En torno al concepto de vocación. Educación y Ciencia, 2(6), 17-20. http://www.educacionyciencia.org/index.php/educacionyciencia/article/view/46/pdf

Rodríguez, M. & Serralde, M. (1990). Asertividad para negociar. Mc- Graw Hill.

Rojas, R. (2013). El liderazgo comunitario y su importancia en la intervención comunitaria. Psicología para América Latina, (25), 57-76. http://pepsic.bvsalud.org/scielo.php?script=sci_arttext&pid=S1870-350X2013000200005

Silva, F., Gandoy, F., Jara, C. & Pacenza, I. (2015). Liderazgo del docente y niveles de empoderamiento de los estudiantes en un seminario de prácticas comunitarias de una universidad pública argentina. Cuadernos de Administración, 31(54), 68–79. https://cuadernosdeadministracion.univalle.edu.co/index.php/cuadernos_de_administracion/%20article%20/view%20/9

Soto, F. & Acevedo, C. (2010). Un líder ético para el cambio. Revista de Ciencias Sociales, 16(4), 642-653. https://www.redalyc.org/pdf/280/28016613007.pdf

Toscano, M. (2017, 15 de enero). Max Weber: la convicción y la responsabilidad. Letras Libres. https://www.letraslibres.com/espana-mexico/revista/max-weber-la-conviccion-y-la-responsabilidad

Van der Hofstadt Román, C. (2005). El libro de las habilidades de comunicación. Editorial Díaz de Santos.