

Artículos de Investigación
Propuesta de mejora de control de inventarios para la empresa Ferconor SAC
Proposal to Improve Inventory Control for the Ferconor SAC Company
Revista Visión Contable Universidad Autónoma Latinoamericana
Universidad Autónoma Latinoamericana, Colombia
ISSN: 0121-5337
ISSN-e: 2539-0104
Periodicidad: Semestral
núm. 25, 2022
Recepción: 15 Diciembre 2021
Aprobación: 30 Mayo 2022

Resumen: En este artículo se discute un modelo de mejora para el ingreso, almacenamiento y salida de mercaderías, asimismo para el tratamiento contable y tributario de inventarios para la empresa Ferconor SAC (situada en el Distrito de La Victoria, Chiclayo, Perú). El estudio que derivó en este resultado se realizó con un diseño no experimental de enfoque cuantitativo, de nivel descriptivo propositivo con corte transversal. La población y muestra fueron los 12 colaboradores de la empresa, junto con tres especialistas en el área contable y tributaria. Como técnicas se emplearon la encuesta, la entrevista y el análisis documental. Como resultados se presentan los procedimientos de mejora elaborados con relación a cada punto crítico encontrado, que en conjunto se encaminan a mejorar el manejo de los inventarios de la empresa en cuestión. Clasificación JEL: M41 - M42
Palabras clave: Control de inventarios, costo promedio, valor neto realizable, acreditación de mermas, acreditación de desmedros.
Abstract: This article discusses an improvement model for the entry, storage, and exit of goods, as well as for the accounting and tax treatment of inventories, for the Ferconor SAC company (located in Distrito de la Victoria, Chiclayo, Peru). The study that led to this result was carried out with a non-experimental design with a quantitative approach, at a proactive descriptive level with a cross-section. The population and sample were the twelve employees of the company, together with three specialists in the accounting and tax area. Survey, interview, and documentary analysis were used as techniques. As results, the improvement procedures elaborated in relation to each critical point found, which together are aimed at improving the management of the inventories of the aforementioned company, are presented.
Keywords: Inventory control, average cost, net realizable value, accreditation of losses, accreditation of demerits.
Introducción
El manejo adecuado de existencias es un gran desafío en el plano internacional. Esto lleva a las entidades a destinar tiempo y dinero en busca de mejoras que permitan disminuir inconvenientes (Del Campo et al., 2018) como mermas y desmedros de existencias almacenadas. Estos, a su turno, pueden ser ocasionados por situaciones relacionadas con la gestión logística: por ejemplo, cuando se guarda gran número de productos en los almacenes y estos expiran o se desactualizan, o son objeto de un tratamiento inadecuado. Dado que lo anterior repercute en el crecimiento económico (Torres, 2021), la gestión física y contable de los inventarios debe ser primordial para las empresas; les permite mantener un control pertinente, y a la vez conocer su situación económica al final del periodo de manera confiable (Ortega et al., 2017).
La empresa Ferconor Sociedad Anónima Cerrada (SAC), ubicada en el Distrito de La Victoria de Chiclayo (Perú), comercializa materiales de construcción y artículos de ferretería. Su volumen de compras y ventas, la mala distribución de los productos almacenados y la falta de un manual de organización y funciones refleja deficiencias en el control estricto de los ingresos, almacenamiento y salida de mercaderías. Esto causa inconsistencias que dificultan el manejo de los inventarios, así como mermas y desmedros en las existencias. Con esto, el estudio que se presenta aquí busca atender el siguiente cuestionamiento: ¿cuál es la propuesta de mejora de control de inventarios para la empresa Ferconor SAC en 2021?
Asencio et al. (2017) indican que el control de inventarios debe abarcar desde los requerimientos hasta los despachos de mercaderías. Asimismo Manosalvas et al. (2020) afirman que el uso de documentos que registren las entradas, salidas y saldos contribuyen a la gestión pertinente de los stocks para prever las reposiciones; y Lizana (2018) agrega que los conteos periódicos ayudan a constatar la generación de pérdidas por mermas. Culqui (2019), a su turno, señala que el deficiente control de las operaciones deriva en posibles alteraciones en la información financiera. En la misma línea, Argüello et al. (2018) evidencian que para mejorar la gestión de inventarios se debe disponer de un software sólido y confiable, y de la designación de puestos establecidos en un manual de funciones; y García et al. (2020) apuntan que llevar un control de existencias es un instrumento útil al momento de decidir, y poner en marcha estos tipos de sistema mejora la comunicación entre los niveles organizacionales.
El control de inventarios es el poder que se tiene sobre las mercaderías como mecanismo sujeto a procedimientos operativos (Sierra et al., 2015). Se centra en garantizar que la cantidades existentes en el almacén presenten exactitud con lo registrado en el sistema administrativo de las empresas (Múzquiz, 2013). En el ingreso de mercaderías, el encargado debe recibir y verificar la calidad y cantidad de lo requerido conforme a sus documentos sustentatorios (Meléndez, 2016); el almacenamiento de mercaderías consiste en conservar la ubicación de estas con orden y supervisión según sus características durante una temporada (Flamarique, 2019); y la salida de mercaderías es el envío de existencias, del cual se deben verificar cantidad, calidad y transporte designado, al tiempo que debe estar validado por documentos de despacho y aprobado por el jefe de almacén (Álvarez, 2017).
El tratamiento contable de los inventarios está regulado por la Norma Internacional de Contabilidad (NIC) 2 - Inventarios (International Accounting Standards Board, 2004). Esta proporciona los parámetros necesarios para el manejo contable de las existencias: determinación y reconocimiento de su costo, y procedimiento a seguir frente a cualquier desperfecto que reduzca su importe en libros (Arias, 2015). A su turno, el tratamiento tributario de las existencias está regulado en el inciso f del artículo 37 de la Ley del Impuesto a la Renta (Ministerio de Economía y Finanzas, 1994), el cual menciona que las mermas y los desmedros de productos pueden considerarse gasto deducible si están correctamente acreditados (Arias, 2015).
En consonancia con la pregunta de investigación planteada antes, la propuesta que se expone en este artículo se realizó con el objetivo general de elaborar un modelo de mejora de control de inventarios para la empresa Ferconor SAC. Esto incluyó describir la situación actual de la empresa para posteriormente elaborar una mejora para el ingreso, el almacenamiento y la salida de sus mercaderías, así como también para el tratamiento contable y tributario de sus existencias.
Metodología
Según lo establecido por Hernández-Sampieri y Mendoza (2018), la propuesta que nos ocupa se realizó con enfoque cuantitativo, lo que demanda un lugar y un diseño precisos para hacer uso del análisis estadístico. Se inscribe en el nivel descriptivo-propositivo, que busca detallar las cualidades, particularidades y rasgos de cualquier ente o fenómeno sujeto a indagación; cuenta con un diseño no experimental, en el cual no se ejecutan intencionalmente las variables independientes para percibir el impacto que ocasionan en otras, sino que solo se las considera en su entorno común para estudiarlas; y es de corte transversal, ya que se recaba información en un solo momento para especificar las variables o las categorías que estas presentan. Además, es una investigación de aplicada: emplea el conjunto de ideas obtenidas para tratar solucionar asuntos prácticos (Muñoz, 2015).
La población (grupo de las unidades de análisis que se ajustan a ciertas características [Hernández-Sampieri y Mendoza, 2018]) y muestra estuvo conformada por los 12 colaboradores de la empresa Ferconor SAC. Se trabajó con una muestra censal que refiere la lista completa de todo el ente poblacional, del cual se obtiene información amplia y veraz (López-Roldán y Fachelli, 2015). Asimismo, se contó con la participación de tres especialistas en el área contable y tributaria.
Como instrumento se empleó el cuestionario: esta técnica de encuesta es un formulario redactado para recabar datos sobre las variables en estudio. Este fue validado por expertos que juzgaron la importancia, consistencia, conveniencia y precisión con que se elaboraron los puntos que lo componen (Sánchez et al., 2018). El cuestionario presenta un alfa de Cronbach –parámetro estadístico que valora el grado de confianza de un mecanismo que consta de una relación de ítems (Sánchez et al., 2018)– de 0,719, por lo que el instrumento es confiable. Como complemento a la técnica de entrevista se empleó una ficha como medio documental, con el objetivo de recopilar conocimientos del entrevistado; y para el análisis se empleó una ficha de registro documental, que posibilita recoger información de las fuentes bajo análisis (Arias Gonzales, 2020).
Resultados
El análisis descriptivo y documental permitió componer el modelo de mejora de control de inventarios para la empresa estudiada, considerando la elaboración de mapas de proceso para el ingreso, almacenamiento y salida de mercaderías, y el tratamiento tributario de las existencias. Además, para el tratamiento contable de los inventarios se desarrolló su aplicación práctica.
Resultado del diagnóstico
| Deficiente | Moderado | Eficiente | ||||
| Frecuencia | % | Frecuencia | % | Frecuencia | % | |
| Se verifican las órdenes de compra al ingresar la mercadería. | 6 | 50,00 | 4 | 33,30 | 2 | 16,70 |
| Se verifican las guías de remisión al ingresar la mercadería. | 0 | 0,00 | 4 | 33,30 | 8 | 66,70 |
| Se verifica las cantidades de mercadería ingresadas de acuerdo con las órdenes de compra. | 7 | 58,30 | 3 | 25,00 | 2 | 16,70 |
| Las cantidades de mercaderías sobrantes o faltantes son detalladas en las guías de remisión. | 0 | 0,00 | 7 | 58,30 | 5 | 41,70 |
| Se verifica la calidad de los productos para poder recibirlos. | 2 | 16,70 | 9 | 75,00 | 1 | 8,30 |
| El registro de ingreso de mercaderías en el sistema de gestión lo realiza una persona que no tiene acceso al almacén. | 2 | 16,70 | 8 | 66,70 | 2 | 16,70 |
| Se consideran comprobantes de pago autorizados para realizar los ingresos al sistema. | 0 | 0,00 | 7 | 58,30 | 5 | 41,70 |
| Las recepciones de mercadería por devolución son registradas en el sistema. | 0 | 0,00 | 9 | 75,00 | 3 | 25,00 |
| Ingreso de mercaderías | 0 | 0,00 | 9 | 75,00 | 3 | 25,00 |
En la tabla 1 se aprecia que 75 % de los 12 colaboradores encuestados calificaron el ingreso de mercaderías como moderado. 58,3 % consideraron deficiente la verificación de las cantidades de mercadería ingresadas de acuerdo con las órdenes de compra; y 50 % catalogaron de la misma manera la verificación de las órdenes de compra al ingresar la mercadería. 75 % consideraron moderada a la verificación de la calidad de los productos y el registro de las recepciones de mercadería por devolución en el sistema; 66,7 % posicionaron en la misma escala el registro de los ingresos por una persona que no tiene acceso al almacén; y 58,3 % ubicaron en esta condición la consideración de comprobantes de pago autorizados para realizar los registros en el sistema y el detalle de las cantidades sobrantes o faltantes de mercadería en las guías de remisión.
En la tabla 2 se aprecia que, del total de los 12 colaboradores encuestados, 66,7 % calificaron el almacenamiento de mercaderías como moderado; 83,3 % opinaron lo mismo de la verificación de existencias con conteos físicos y periódicos; y 66,7 % asignaron la misma calificación a la codificación de las mercaderías almacenadas.
| Deficiente | Moderado | Eficiente | ||||
| Frecuencia | % | Frecuencia | % | Frecuencia | % | |
| Se realiza la codificación de las mercaderías almacenadas | 0 | 0,00 | 8 | 66,70 | 4 | 33,30 |
| Se verifica las existencias reali- zando conteos físicos y periódicos | 2 | 16,70 | 10 | 83,30 | 0 | 0,00 |
| Almacenamiento de mercaderías | 1 | 8,30 | 8 | 66,70 | 3 | 25,00 |
En la tabla 3 se aprecia que 66,7 % de los colaboradores encuestados calificaron la salida de mercaderías como moderada; igual porcentaje calificó también como moderado el registro de la salida de mercaderías por una persona que no tiene acceso al almacén; y 58,3 % catalogaron en la misma posición a la consignación de devolución de mercadería a los proveedores con guía de remisión.
| Deficiente | Moderado | Eficiente | ||||
| Frecuencia | % | Frecuencia | % | Frecuencia | % | |
| El registro de salida de mercaderías en el sistema lo realiza una persona que no tiene acceso al almacén | 4 | 33,30 | 8 | 66,70 | 0 | 0,00 |
| La guía de remisión de salida de mercadería es firmada por la persona que despacha y por el cliente | 0 | 0,00 | 3 | 25,00 | 9 | 75,00 |
| La devolución de mercadería a proveedores es consignada mediante una guía de remisión | 3 | 25,00 | 7 | 58,30 | 2 | 16,70 |
| Salida de mercaderías | 2 | 16,70 | 8 | 66,70 | 2 | 16,70 |
La tabla 4 presenta la información obtenida mediante una entrevista a tres especialistas en el área contable y tributaria; dos de ellos trabajan para la Ferconor SAC y uno es externo a la empresa.
| Materia consultada | Entrevistado 1 | Entrevistado 2 | Entrevistado 3 |
| Utilización de sistemas de registro de inventario perpetuo | Es necesario para tomar acciones pertinentes en lo que respecta a los inventarios. | Es importante y reco- mendable llevar este control. | Es conveniente y necesario. |
| Mejora en el método de valuación de inventarios | Aparte del método PEPS (“primeros en entrar, primeros en salir”) que lleva la em- presa y es el adecuado, recomendaría el costo promedio. | La empresa utiliza el método PEPS. Para los costos es recomendable y necesario usar el costo promedio. | Si se desea cambiar por conveniencia a otro método de valuación, se tienen que tener en cuenta las normas contables. |
| Registro contable de ajustes para actualizar el costo de los inventa- rios a su valor razonable | En este caso de merca- derías no tiene efectos el valor razonable. | No es común realizar este tipo de opera- ción en una empresa comercial. | Tratándose de existen- cias se podría aplicar el valor neto realizable a los ajustes. |
| Registro contable de ajustes por desvaloriza- ción de existencias a su valor neto realizable | Sí se deben realizar los ajustes por desvaloriza- ción de existencias. | Es recomendable hacer esta operación si son cantidades conside- rables. | Es necesario realizar un ajuste cuando las existencias pierdan su valor. |
| Parámetros para el procedimiento de acre- ditación de las mermas | Realizar evaluación exigente de la mercade- ría para determinar la mercadería deteriorada. | Llevar el inventario permanente continuo en tiempo real para detectar disminución física de productos. | Es necesario identificar qué tipo de merma es; y debe estar avalada por un técnico especialista responsable. |
| Parámetros para el procedimiento de acreditación de los desmedros | Informar y solicitar a la Superintendencia Nacional de Aduanas y de Administración Tributaria (Sunat) un veedor o un funcionario para que verifique el de- secho de los productos inutilizables. | Para poder registrar el desmedro se debe tener un sustento avalado por un notario o un asisten- te de la Sunat. | Aplicar lo que las normas tributarias ordenan, como contratar a un notario o comunicar a la Sunat con anticipación las desvalorizaciones para darles salida. |
Con relación a la utilización de sistema de registro de inventario perpetuo, los entrevistados coincidieron en que este es necesario y recomendable para llevar el control de los inventarios. Respecto a la mejora en el método de valuación de inventarios, dos de ellos mencionaron que la empresa utiliza el método PEPS, pero recomiendan utilizar el costo promedio; en cuanto al registro contable de ajustes para actualizar el costo de los inventarios a su valor razonable, indicaron que no es común aplicarlo para mercaderías; y al tratar sobre el registro contable de ajustes por desvalorización de existencias a su valor neto realizable, los tres señalaron que es necesario realizar esta operación. Sobre los parámetros para procedimiento de acreditación de las mermas refirieron que se deben realizar evaluaciones exigentes haciendo uso del inventario permanente para identificar las mermas; y frente a los parámetros para el procedimiento de acreditación de los desmedros respondieron que se debe informar a la Sunat o contratar un notario para la verificación y obtención de un sustento. A partir de los resultados del diagnóstico se identificaron oportunidades de mejora.
La tabla 5 presenta información sobre las mejoras a proponer con base en el análisis documental realizado a la NIC 2 - Inventarios (International Accounting Standards Board, 2004), al Texto Único Ordenado de la Ley del Impuesto a la Renta - Decreto Supremo n.° 179-2004-EF (Ministerio de Economía y Finanzas, 2004), al Reglamento de la Ley del Impuesto a la Renta - Decreto Supremo n.° 122-94-EF (Ministerio de Economía y Finanzas, 1994) y a otros estudios afines (anexo 1), así como en la entrevista realizada y las deficiencias encontradas en la empresa Ferconor SAC después de realizar la encuesta a sus colaboradores.
| Puntos críticos | Descripción | Oportunidad de mejora | |||
| Sí | No | Mejora | |||
| Ingreso de mercaderías | Se verifican las órdenes de compra al ingresar la mercadería. | El 50% de los encuestados indican que nunca se verifican las órdenes de compra al ingresar la mercadería. | X | Procedimiento para la verificación de las órdenes de compra al ingreso de la mercadería | |
| Se verifican las guías de remisión al ingresar la mercadería. | El 67% de los encuestados indican que siempre se veri- fican las guías de remisión al ingresar la mercadería. | X | No requiere mejora. | ||
| Se verifican las cantidades de mercadería ingresadas de acuerdo con las órdenes de compra. | El 58% de los encuestados indican que nunca se verifican las cantidades de mercadería ingresadas de acuerdo con las órdenes de compra. | X | Procedimiento para la verificación de las cantidades de mercadería ingresadas de acuerdo con las órdenes de compra | ||
| Las cantidades de mercaderías sobrantes o faltantes son detalladas en las guías de remisión. | El 58% de los encuestados indican que a veces se detallan en las guías de remisión las cantidades de mercaderías sobrantes o faltantes. | X | Procedimiento para el detalle de las cantidades de mercaderías sobrantes o faltantes en las guías de remisión | ||
| Se verifica la calidad de los productos para poder recibirlos. | El 75% de los encuestados indican que a veces se verifica la calidad de los productos para poder recibirlos. | X | Procedimiento para la verificación de la calidad de los productos | ||
| El registro de ingreso de mercaderías en el sistema de gestión lo realiza una persona que no tiene acceso al almacén. | El 67% de los encuestados indican que a veces el registro de ingreso de mercaderías en el sistema de gestión lo realiza una persona que no tiene acceso al almacén. | X | Procedimiento de registro de ingreso de mercaderías en el sistema de gestión | ||
| Se consideran comprobantes de pago autorizados para realizar los ingresos al sistema. | El 58% de los encuestados indican que a veces se consideran comprobantes de pago autorizados para realizar los ingresos al sistema. | X | Procedimiento de ingresos al sistema con comprobantes de pago autorizados | ||
| Las recepciones de mercadería por devolución son registradas en el sistema. | El 75% de los encuestados indican que a veces las recepciones de mercadería por devolución son registradas en el sistema. | X | Procedimiento de registro en el sistema de las recepciones de mercadería por devolución | ||
| Almacenamiento de mer- caderías | Se realiza la codificación de las mercaderías almacenadas. | El 67% de los encuestados indican que a veces se realiza la codificación de las mercaderías almacenadas. | X | Procedimiento de codificación de las mercaderías | |
| Se verifica las existencias realizando conteos físicos y periódicos. | El 83% de los encuestados indican que a veces se verifican las existencias mediante conteos físicos y periódicos. | X | Procedimiento de verificación de las existencias | ||
| Salida de mercaderías | El registro de salida de mercaderías en el sistema lo realiza una persona que no tiene acceso al almacén. | El 67% de los encuestados indican que a veces el registro de salida de mercaderías en el sistema lo realiza una persona que no tiene acceso al almacén. | X | Procedimiento de registro de salida de mercaderías en el sistema | |
| La guía de remisión de salida de mercadería es firmada por la persona que despacha y por el cliente. | El 75% de los encuestados indican que siempre la guía de remisión de salida de mercadería es firmada por la persona que despacha y por el cliente. | X | No requiere mejora. | ||
| La devolución de mercadería a proveedores es consignada mediante una guía de remisión. | El 58% de los encuestados indican que a veces la devolución de mercadería a proveedores es consignada mediante una guía de remisión. | X | Procedimiento para consignar guía de remisión por devolución de mercadería a proveedores | ||
| Tratamiento contable de los inventarios | Utilización de sistemas de registro de inventario perpetuo | La empresa utiliza el sistema de registro de inventario periódico, los entrevistados indican que es conveniente y necesario usar el sistema de inventario perpetuo. | X | Aplicación de sistema de registro de inventario permanente | |
| Mejora en el método de valuación de inventarios | Según la NIC 2, la empresa aplica el método PEPS. Los entrevistados indican que este método puede ser mejorado haciendo uso del costo promedio. | X | Aplicación de método de valuación costo promedio | ||
| Registro contable de ajustes para actualizar el costo de los inventarios a su valor razonable | Según la NIC 2 y el aporte de los entrevistados, el valor razonable no aplica para realizar ajustes en los costos de mercaderías debido al rubro de la empresa. | X | No requiere mejora. | ||
| Registro contable de ajustes por desvalorización de existencias a su valor neto realizable | Según la NIC 2 International Accounting Standards Board (2004) y el aporte de los entrevistados, es recomendable realizar ajustes por desvalorización de existencias cuando sea necesario. | X | Aplicación de ajuste por desvalorización de existencias | ||
| Tratamiento tributario de las existencias | Parámetros para procedi- miento de acreditación de las mermas | Según la Ley del Impuesto a la Renta (Ministerio de Economía y Finanzas, 1994) y lo que indican los entrevistados, la empresa debería determinar sus mermas para acreditarlas. | X | Procedimiento para acreditación de las mermas | |
| Parámetros para procedi- miento de acreditación de los desmedros | Según la Ley del Impuesto a la Renta (Ministerio de Economía y Finanzas, 1994) y lo que indican los entrevistados, la empresa debería determinar sus desmedros para acreditarlos. | X | Procedimiento para acreditación de los desmedros | ||
Resultado de propuesta
Proceso de ingreso de mercaderías
La figura 1 muestra la propuesta para el ingreso de mercaderías. Este proceso, para el que se considera necesaria la interacción entre las áreas de almacén, logística y contabilidad, iniciará con un requerimiento de mercadería y finalizará con el ingreso de recepción de productos al sistema de gestión; o en caso contrario, con la comunicación de devolución de mercadería a proveedor al área de logística.

En la figura 2 se observa el formato de informe de recepción de mercadería, que será llenado por quien recibe los productos después de las revisiones respectivas.

La figura 3 describe el proceso de recepción de mercadería por devolución, en el cual intervienen las áreas de ventas y almacén. Inicia con la comunicación de devolución de mercadería por parte del cliente y termina con la emisión de nota de crédito por devolución, o bien con la improcedencia de la misma.

Proceso de almacenamiento de mercaderías
En la figura 4 se muestra la propuesta para el almacenamiento de mercaderías. Este proceso, en cuyo desarrollo se considera necesaria la comunicación entre las áreas de almacén y logística, consta de dos fases: organización de mercaderías —que comienza con la codificación de la mercadería—; y verificación y disponibilidad de mercaderías —que finaliza con la existencia de stock disponible o con un requerimiento—.

En la figura 5 se muestra el formato de informe de conciliación de inventario, que será llenado por el área de logística valorizando los faltantes o sobrantes de productos.

Proceso de salida de mercaderías
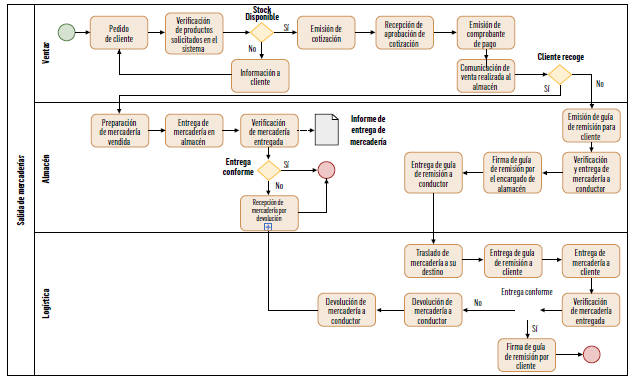
En la figura 6 se observa la propuesta para la salida de mercaderías, proceso en el que deberá existir interacción entre las áreas de ventas, almacén y logística. Este iniciará con el pedido del cliente y finalizará si este último recoge la mercadería con la conformidad de la entrega, o bien con la recepción de la mercadería por devolución; si no lo recoge, terminará entonces con la firma de guía de remisión por cliente o, en caso contrario, con la recepción de la mercadería por devolución.

En la figura 7 se observa el formato de informe de entrega de mercadería, que será diligenciado por quien despache los productos después de las revisiones respectivas (deberá especificar con qué documento se realiza la entrega).

En la figura 8 se observa el proceso de devolución de mercadería a proveedor, en el cual intervendrían las áreas de almacén, logística y contabilidad. Iniciará con la preparación de mercadería por devolver a proveedor y finalizará con el ingreso de nota de crédito al sistema de gestión.

Tratamiento contable de los inventarios
La tabla 6 presenta información sobre las principales características de la propuesta de mejora del tratamiento contable de los inventarios basadas en el análisis de la NIC 2 - Inventarios y otros estudios realizados, además de los aportes de los entrevistados.
| Propuesta de mejora | Tratamiento contable de los inventarios | ||
| Sistema de registro de inventario permanente | Método de valuación costo promedio | Ajuste por desvalorización de existencias | |
| Principales características | Brindará información continua y actualizada de las mercaderías almacenadas. Proporcionará en cualquier momento reportes para la elaboración de los estados financieros, tales como los costos del inventario final y de venta. | Se determinará sumando los importes de los saldos finales del inventario con los importes de las nuevas compras. Luego se dividirá el importe obtenido entre la sumatoria de las cantidades existentes del inventario con las cantidades de las nuevas compras. | Se realizará el ajuste por daños u obsolescencia de los inventarios y caída de precio de venta en el mercado. Se deberá evaluar la realización de este ajuste por lo menos una vez al año. |
Para ilustrar la propuesta de mejora se da a conocer su aplicación práctica: El inventario inicial de Cemento Mochica Tipo Gu de la empresa Ferconor SAC al mes de agosto es de 200 bolsas, valorizadas en S/ 17 cada una. El 15 de agosto de 2021 se compraron, con factura F007-3546, 800 bolsas de cemento a S/ 18 sin impuesto general a las ventas (IGV). Las ventas realizadas durante el mes fueron: 300 bolsas de cemento el 17 de agosto de 2021 con factura FE01-1226 a S/ 19 sin IGV; 150 bolsas de cemento el 23 de agosto de 2021 con boleta BE01-2139 a S/ 19 sin IGV; y 200 bolsas de cemento el 28 de agosto de 2021 con factura FE01-1249 a S/ 19 sin IGV.
Procedimientos:
• Sistema de registro de inventario permanente: en la figura 9 se muestra el modelo de formato de registro Kardex que se utilizará en este sistema, el cual detalla las operaciones diarias de cada producto con sus respectivos costos.

• Método de valuación costo promedio: en la figura 10 se muestra la obtención del costo promedio unitario al aplicar este método. A la cantidad de inventario inicial se le suma el número de productos comprados (200+800), y lo mismo se realiza con los costos totales de estos (3.400+14.400); luego se divide este resultado entre las cantidades sumadas (17.800/1000). El costo promedio unitario para las ventas realizadas es de S/ 17,80.

La tabla 7 presenta la contabilización de las operaciones anteriormente registradas en el Kardex, así como el costo de venta obtenido con el método de valuación costo promedio.
| Fecha | Código de cuenta | Descripción de la cuenta | Debe | Haber |
| - 1 - | ||||
| 31/08/2021 | 6011 | Mercaderías | S/ 14.400,00 | |
| 4011 | Impuesto general a las ventas | S/ 2592,00 | ||
| 421 | Facturas, boletas y otros comprobantes por pagar | S/ 16.992,00 | ||
| Por el registro de compras del mes de agosto | ||||
| - 2 - | ||||
| 31/08/2021 | 2011 | Mercaderías | S/ 14.400,00 | |
| 6111 | Mercaderías | S/ 14.400,00 | ||
| Por el ingreso de mercadería al almacén del mes de agosto | ||||
| - 3 - | ||||
| 31/08/2021 | 121 | Facturas, boletas y otros comprobantes por cobrar | S/ 14.573,00 | |
| 4011 | Impuesto general a las ventas | S/ 2223,00 | ||
| 7012 | Mercaderías - venta local | S/ 12.350,00 | ||
| Por el registro de ventas del mes de agosto | ||||
| - 4 - | ||||
| 31/08/2021 | 6912 | Mercaderías - venta local | S/ 11.570,00 | |
| 2011 | Mercaderías | S/ 11.570,00 | ||
| Por el registro del costo de venta del mes de agosto |
La empresa Ferconor SAC tiene un saldo de inventario de Cemento Pacasmayo Fortimax3 al 31 de diciembre de 2020 de 150 bolsas a S/ 25 cada una, lo que da un total de S/ 3750. El valor de venta unitario de este tipo de cemento es de S/ 26 y los costos para realizar la venta son de S/ 1,20 por unidad.
• Cálculo de valor neto realizable por unidad: VNR: Valor de venta – Costos estimados de terminación o venta VNR: S/ 26.00 - S/ 1.20 = S/ 24.80
• Ajuste por desvalorización de existencias: la tabla 8 presenta la determinación de realización del ajuste en libros por la desvalorización existente en el cemento.
| Producto | Valor neto realizable | Valor en libros | (Sobrevaluación) Subvaluación | Unidades en stock | Ajuste en libros | Importe de ajuste |
| Cemento Pacasmayo Fortimax3 | S/ 24,80 | S/ 25,00 | (S/ 0,20) | 150 | Sí | S/ 30,00 |
La tabla 9 presenta la contabilización del ajuste por la desvalorización del cemento a su valor neto realizable.
| Fecha | Código de cuenta | Descripción de la cuenta | Debe | Haber |
| - 1 - | ||||
| 31/12/2020 | 695 | Gastos por desvalorización de inventarios al costo | S/ 30,00 | |
| 291 | Mercaderías | S/ 30,00 | ||
| Por el registro de la valuación de inventarios |
Tratamiento tributario de las existencias
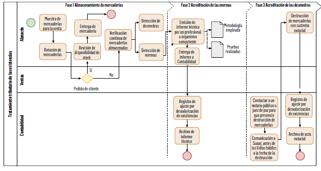
En la figura 11 se observa la propuesta para el tratamiento tributario de las existencias con base en el análisis de la Ley del Impuesto a la Renta, proceso en el que deberá existir comunicación entre las áreas de almacén, ventas y contabilidad.

El proceso en cuestión comenzará con la fase 1 - almacenamiento de mercaderías, que a su turno iniciará con la muestra de mercaderías para la venta. Podrá finalizar de dos maneras:
• Con la entrega de mercadería, o bien continuar si se detectan mermas y desmedros, y terminar el proceso con el archivo del informe técnico, última actividad de la fase 2 - acreditación de las normas.
• Con el paso de la fase 1 a la 3 - acreditación de desmedros, que concluirá con el archivo del acta notarial.
La tabla 10 muestra las líneas de productos que tienen tendencia frecuente a causar mermas y desmedros en la empresa estudiada.
| Línea de productos | Unidad de medida | Características frecuentes | Merma | Desmedro |
| Cementos | Bolsa | Bolsas rotas | X | |
| Fierros | Pieza | Varillas cortas | X | |
| Ladrillos | Unidad | Ladrillos quebrados | X | |
| Pegamentos líquidos | Galón | Pegamentos vencidos y secos | X | |
| Pinturas temples | Bolsa | Bolsas rotas | X | |
| Pinturas temple vencidas | X | |||
| Pinturas látex | Balde | Pinturas látex vencidas | X | |
| Esmaltes | Galón | Esmaltes vencidos y secos | X |
Discusión
Los resultados del diagnóstico para la propuesta muestran las oportunidades de mejora para los puntos críticos identificados en la empresa Ferconor SAC (tabla 5), relacionados con el control de sus inventarios. Estos resultados están orientados según el aporte teórico de Sierra et al. (2015), quienes mencionan que el control de inventarios es el poder que se tiene sobre las mercaderías como mecanismo sujeto a procedimientos operativos. Así mismo, los resultados obtenidos presentan similitud con los del estudio de Asencio et al. (2017); estos reflejan dificultades relacionadas con la poca organización y carencia de procesos de control.
En lo que atañe al proceso de ingreso y reingreso de mercaderías, el resultado obtenido sigue los lineamientos teóricos de Meléndez (2016), citado anteriormente. Además, brinda una mejora relacionada también con los resultados de Fernández y Núñez (2021), quienes indican que el 88,8 % de los encuestados consideraron que el ingreso de mercaderías se realiza de manera regular a eficiente porque reciben indicaciones sobre la revisión de documentos y de las cantidades de mercadería recibidas.
El resultado de esta propuesta, basado en el citado argumento teórico de Flamarique (2019), encamina el proceso de almacenamiento de mercaderías. La mejora propuesta sigue los resultados del estudio realizado por Lizana (2018), en cuyo estudio el 60 % de los encuestados refieren que los inventarios físicos son importantes porque ayudan a conocer el stock real y, a la vez, constatar la generación de pérdidas por falta de rotación.
En relación con el proceso de salida de mercaderías y devoluciones realizadas a proveedores, el resultado del presente estudio sigue la base teórica de Álvarez (2017) y considera lo aportado por Manosalvas et al. (2020), cuyos resultados los llevan a apuntar que se debe hacer uso de documentos para registrar las entradas, salidas y saldos de mercaderías que contribuyan a su reposición.
La propuesta muestra el tratamiento contable de los inventarios relacionado al sistema de registro de inventario permanente, método de valuación costo promedio y ajuste por desvalorización de existencias, en línea con los aportes de Arias (2015) respecto de la NIC 2 - Inventarios. Así mismo, se refleja con la propuesta el tratamiento tributario de las existencias al considerar el procedimiento de acreditación de las mermas y los desmedros según el lineamiento teórico del citado Arias (2015).
Conclusión
De los resultados obtenidos se concluye que la empresa estudiada presenta deficiencias en la verificación de las ordenes de compras; solo a veces se realizan conteos físicos y periódicos de sus existencias; respecto al proceso de salida de mercaderías presenta condición moderada; no se hace uso del sistema de registro de inventario perpetuo; el manejo de sus inventarios está acorde al método PEPS; y no se realizan ajustes por desvalorización de existencias, ni se acreditan las mermas y desmedros.
En respuesta lo anterior, se elaboró una propuesta de mejora que contempla lo siguiente:
• Ingreso y reingreso de mercaderías: se establecieron los procesos adecuados considerando principalmente la verificación de documentos y de cantidades al recibir la mercadería.
• Almacenamiento de mercaderías: se elaboró el proceso que debe existir desde la recepción hasta la solicitud de un nuevo requerimiento de mercadería, haciendo hincapié en el procedimiento de verificación de existencias.
• Salida de mercaderías y devoluciones realizadas a proveedores: se detallaron los procesos necesarios para mejorar el registro de salida de mercaderías considerando las áreas que se relacionan para este fin.
• Tratamiento contable de los inventarios: se elaboró una propuesta de mejora dando a conocer las características y el procedimiento a realizar para la utilización del sistema de registro de inventario permanente, para la aplicación del método de valuación costo promedio y para realizar ajustes por desvalorización de existencias con base en la NIC 2 y otros estudios.
• Tratamiento tributario de las existencias: la propuesta brinda un modelo de proceso de identificación de mermas y desmedros, y su posterior acreditación, conforme a lo estipulado por la Ley del Impuesto a la Renta.
Referencias
Álvarez, I. R. (2017). Operación de compras, almacenes e inventarios. https://digitk.areandina.edu.co/bitstream/handle/areandina/1197/Operaci%C3%B3n%20de%20compr as%2C%20al-macenes%20e%20inventarios.pdf?sequence=1&isAllowed=y
Argüello, L. M., Nocobe Olivarez, Y. C. y Menjura Celis, L. (2018). Pautas para el manejo de inventarios bajo NIIF en pymes comerciales en Colombia. Revista Gestión, Organizaciones y Negocios, 5(1), 64-75. https://doi.org/10.22579/23463910.14
Arias, P. R. (2015). Desvalorización de existencias. https://davidapazablog.files.wordpress.com/2017/09/desvalorizacion_de_existencias.pdf
Arias Gonzales, J. L. (2020). Técnicas e instrumentos de investigación científica. http://hdl.handle.net/20.500.12390/2238
Asencio, L. R., González, E. y Lozano, M. (2017). El inventario como determinante en la rentabilidad de las distribuidoras farmacéuticas. Retos, 7(13), 123. https://doi.org/10.17163/ret.n13.2017.08
Bohórquez, N. del P. (2015). Implementación de norma internacional de inventarios en Colombia. Innovar, 25(57), 79-92. https://doi.org/10.15446/innovar.v25n57.50352
Culqui, K. M. (2019). Propuesta de mejora del sistema de control de inventarios y su incidencia en la gestión financiera de la empresa Supermayorista SA en el período 2017 (Universidad Ricardo Palma). http://repositorio.urp.edu.pe/bitstream/handle/URP/2100/CONTAB_T030_76025765_T CulquiQuiñones%2C Katherine Magaly.pdf?sequence=1&isAllowed=y
Del Campo, A. M., Ávila, A. y Sarmiento, Y. (2018). Análisis de la gestión de inventarios en empresas comercializadoras. Revista Caribeña de Ciencias Sociales. https://www.eumed.net/rev/caribe/2018/06/gestion-inventarios-comercializadoras.html
Fernández, C. D. y Núñez, M. J. (2021). Análisis del Control de Inventarios, en la Empresa 1 Break S.A.C., año 2021 (Universidad César Vallejo). Retrieved from https://repositorio.ucv.edu.pe/bitstream/handle/20.500.12692/65400/Férnandez_RCD-Núñez_PMJSD.pdf?sequence=1&isAllowed=y
Flamarique, S. (2019). Manual de gestión de almacenes. Marge Books. https://books.google.com. p e/books ? id=P7SPDwAAQBAJ&printsec=frontcover&dq=libro+de+salida,+-despacho+de+mercaderia.pdf&hl=es-419&sa=X&ve-d=2ahUKEwiT7tO8xJXzAhVRJ7kGHUCpCS4Q6AF6BAgEEAI#-v=onepage&q&f=false
García, L. E., Álvarez, S., García, S. G., Lavoignet, M. y Gregorio, L. (2020). Control de Inventarios para una refaccionaria de autopartes mediante clasificación ABC. Revista de Investigación Aplicada En Ingeniería UPB/UPTap , V(1), 31-41. https://9a8dbbfc-17d7-4963-80de-b9cfb93efafd.filesusr.com/ugd/c1a-3f2_8894c300668840e8b6d82901c-8823d0a.pdf
Grajales, L. M. y Montoya, M. I. (2017). Impacto financiero que genera el manejo del inventario de activos biológicos y productos agrícolas en el sector pecuario, bajo normas internacionales, NIIF para pymes: Análisis en actividad de gallinas ponedoras [tesis de grado]. https://bibliotecadigital.univalle.edu.co/bitstream/handle/10893/11019/0567377.pdf;jsessionid=D9EB6501FD2D45C5E-6F8FFB4522D48A8?sequence=1
Guerrero, J. M. y Orellana, M. F. (2016). Mejora de la gestión de inventario en la empresa Cartimex S. A. [tesis de grado, Universidad de Guayaquil]. http://repositorio.ug.edu.ec/bitstream/redug/14096/1/TESIS Cpa120 -“MEJORADELAGESTIONDEINVENTARIO EN LA.pdf
Hernández-Sampieri, R. y Mendoza, C. P. (2018). Metodología de la investigación: Las rutas cuantitativa, cualitativa y mixta. http://repositorio.uasb.edu.bo:8080/handle/54000/1292
Herz, J. (2018). Apuntes de contabilidad financiera. Universidad Peruana de Ciencias Aplicadas.
International Accounting Standards Board (2004). Norma Internacional de Contabilidad 2 - inventarios. IFRS Foundation.
Lizana, J. A. (2018). El control interno de inventarios y su influencia en la rentabilidad de la empresa industrial Chorrillos Color S.A, del distrito de Chorrillos, en el 2015 [tesis de grado, Universidad Autónoma del Perú]. https://repositorio.autonoma.edu.pe/bitstream/handle/20.500.13067/650/JORGEANTONIO LIZANA LOA.pdf?sequence=1&isAllowed=y
López-Roldán, P. y Fachelli, S. (2015). Metodología de la investigación social cuantitativa (Primera). Retrieved from https://ddd.uab.cat/record/129382
Macazana, R. A. (2018). Mermas, desmedros y el impuesto a la renta de la cadena de cines Cineplanet, Lima – Provincias Año 2016-2017 [tesis de grado, Universidad César Vallejo]. https://repositorio.ucv.edu.pe/bitstream/handle/20.500.12692/25424/M a c a z a n a _ C R A .pdf?sequence=1&isAllowed=y
Manosalvas, L. R., Baque, L. K. y Peñafiel, G. A. (2020). Estrategia de control interno para el área de inventarios en la empresa Ferricortez comercializadora de productos ferreteros en el cantón Santo Domingo. Universidad y Sociedad, 12(4), 288- 293. http://scielo.sld.cu/pdf/rus/v12n4/2218-3620-rus-12-04-288.pdf
Meléndez, J. B. (2016). Control Interno. Universidad Católica Los Ángeles de Chimbote http://repositorio.uladech.edu.pe/handle/123456789/6392
Mimbela, A. L. (2020). Las mermas de combustible y su incidencia en los estados financieros de la empresa San Sebastian Gas Station E.I.R.L. Chiclayo - 2017 [tesis de grado, Universidad Señor de Sipán]. http://repositorio.uss.edu.pe//handle/20.500.12802/6836
Ministerio de Economía y Finanzas (1994). Reglamento de la Ley del Impuesto a la Renta. Decreto Supremo n.o 122-94-EF. Sistema Peruano de Información Jurídica.
Ministerio de Economía y Finanzas (2004). Texto Único Ordenado de la Ley del Impuesto a la Renta. Decreto Supremo n.o 179-2004-EF. Sistema Peruano de Información Jurídica.
Muñoz, C. I. (2015). Metodología de la Investigación. https://corladancash.com/wp-content/uploads/2019/08/56-Metodologia-de-la-investigacion-Carlos-I.-Munoz-Rocha.pdf
Múzquiz, D. (2013). Administración de inventarios y almacenes. https://www.repositoriodigital.ipn.mx/bitstream/123456789/17612/1/ manual admon de inventarios yalmacenes 2013.pdf
Ortega, A., Padilla, S. P., Torres, J. I. y Ruz, A. (2017). Nivel de importancia del control interno de los inventarios dentro del marco conceptual de una empresa. Liderazgo Estratégico, 7(1), 71-82. https://revistas.unisimon.edu.co/index.php/liderazgo/article/view/3261/4000
Sánchez, H. H., Reyes, C. y Mejía, K. (2018). Manual de términos en investigación científica, tecnológica y humanística. Universidad Ricardo Palma. https://www.urp.edu.pe/pdf/id/13350/n/libro-manual-de-terminos-en-investigacion.pdf
Sierra, J., Guzmán, M. V. y García, F. (2015). Administración de almacenes y control de inventarios. Eumed. https://www.eumed.net/ libros-gratis/2015/1444/index.htm
Torres, G. A. (2021). El deterioro de los inventarios y la disminución de la utilidad neta en las empresas industriales del Perú. Revista Espacios, 42(14), 1-17. https://doi.org/10.48082/espacios-a21v42n14p01
Anexos
| Dimensiones | Fuente Indicadores | NIC 2: Inventarios | TUO de la LIR | Reglamento de la LIR | Otros estudios |
| Decreto Supremo nº 179-2004-EF | Decreto Supremo nº 122-94-EF | ||||
| Tratamiento contable de los inventarios | Sistemas de registros de inventarios | No presenta información | No presenta información | No presenta información | El sistema de inventario permanente o perpetuo puede establecer el costo del inventario final y el costo de las mercancías vendidas directamente de las cuentas sin tener que contabilizar el inventario. Por medio de este sistema la empresa conoce el valor de la mercancía en existencia en cualquier momento y sin necesidad de realizar un conteo físico, porque los movimientos de compra y venta de mercancías se registran directamente al realizar la transacción a su precio de costo (Guerrero y Orellana, 2016, pp. 29-30). |
| El sistema de inventario periódico no mantiene un registro continuo del inventario disponible, más bien, al finalizar el período, el negocio hace un conteo físico del inventario disponible y aplica los costos unitarios para determinar el costo del inventario final; no existe un control periódico de los productos en existencias lo cual se dificulta la verificación y control de los mismos permitiendo tener datos erróneos y estados financieros no confiables para la administración. Cuando se aplica el sistema periódico no se registra el costo de la mercancía vendida cada vez que se efectúa una venta, sino recién al fin del periodo. (Guerrero y Orellana, 2016, p.31) | |||||
| Valuación de los inventarios | Párrafo 24: La identificación específica del costo significa que cada tipo de costo concreto se distribuye entre ciertas partidas identificadas dentro de los inventarios. Este es el tratamiento adecuado para los productos que se segregan para un proyecto específico, con independencia de que hayan sido comprados o producidos. (International Accounting Standards Board, 2004) | “La identificación específica se realiza cuando cada artículo del inventario puede diferenciarse claramente del otro. Es un método usado en inmobiliarias, joyerías, galerías de arte, automó- viles, etcétera” (Herz, 2018, p. 213). | |||
| Párrafo 27: “La fórmula FIFO asume que los productos en inventarios comprados o producidos antes serán vendidos en primer lugar y, consecuentemente, que los productos que queden en la existencia final serán los producidos o comprados más recientemente” (International Accounting Standards Board, 2004). | En las Primeras entradas, primeras salidas (PEPS) los costos de la mercadería vendida se asignan en el mismo orden en el que se incurrió en ellos. Es decir, lo primero que se compra es lo primero que sale para la venta. Solo hay unidades y costo total, no se mantiene un control de costo unitario. Con este método de costeo se manejan lotes diferenciados en el stock, para identificar el orden de entrada de los mismos. (Herz, 2018, p.214) | ||||
| Párrafo 27: En el costo promedio ponderado, el costo de cada unidad de producto se determinará a partir del promedio ponderado del costo de los artículos similares, poseídos al principio del periodo, y del costo de los mismos artículos comprados o producidos durante el periodo. (International Accounting Standards Board, 2004) | El costo promedio pondera el costo unitario durante un periodo determinado de cada artículo del inventario. Si el costo unitario de las compras sube o baja durante el lapso, se calcula un nuevo promedio de dichos costos dividiendo los costos totales acumulados en UM entre las unidades totales (Q) del inventario. (Herz, 2018, p.213) | ||||
| El valor razonable se basa en la ubicación y con- dición que un activo posee en el momento actual, es decir, el resultado que surge de restarle al valor en el mercado correspondiente, los costos incurridos para hacer llegar esos activos al mercado. (Grajales y Montoya, 2017) | |||||
| Valor razonable | Párrafo 7: “El valor neto realizable hace refe- rencia al importe neto que la entidad espera obtener por la venta de los inventarios en el curso normal de la operación” (International Accounting Standards Board, 2004). | Cuando el valor razonable es menos al costo his- tórico, la diferencia se registra como un menor valor del activo, esta debe absorber en primera instancia el superávit por revaluación de ese ac- tivo específico, cualquier diferencia no absorbida se llevará al estado de resultados como un gasto por concepto de pérdida por deterioro de valor. (Grajales y Montoya, 2017) | |||
| Párrafo 28: El costo de los inventarios puede no ser recuperable en caso de que los mis- mos estén dañados, si han devenido parcial o totalmente obsoletos, o bien si sus precios de mercado han caído. Asimismo, el costo de los inventarios puede no ser recuperable si los costos estimados para su terminación o su venta han aumentado. La práctica de rebajar el saldo, hasta que el costo sea igual al valor neto realizable, es coherente con el punto de vista según el cual los activos no deben registrarse en libros por encima de los importes que se espera obtener a través de su venta o uso. (International Accounting Standards Board, 2004) | La NIC 2, en su párrafo 28, establece que el costo de los inventarios debe disminuir si su valor neto realizable es menor que su valor en libros, es decir que se medirá al menor entre el valor neto realizable y el valor en libros. Algunas razones para que el inventario tenga un menor valor neto realizable son: daños, obsolescencia o declina- ción de los precios de venta. Se debe realizar dicha evaluación por lo menos una vez al año y se debe disminuir el costo producto por producto, por lo que no es apropiado disminuir el valor de todos los productos en proceso o terminados. (Bohórquez, 2015) | ||||
| Tratamiento tributario de las existencias | No presenta información | Artículo 37: A fin de establecer la renta neta de tercera categoría se deducirá de la renta bruta los gastos necesarios para producirla y mantener su fuente, así como los vinculados con la generación de ganancias de capital, en tanto la deducción no esté expresamente prohibida por esta ley, en consecuencia son deducibles: f) Las depreciaciones por desgaste u obsolescencia de los bienes de activo fijo y las mermas y desmedros de existencias debidamente acreditados, de acuerdo con las normas establecidas en los artículos siguiente de la misma Ley. (Ministerio de Economía y Finanzas, 2004, p. 74) | Artículo 21, inciso c), numeral 1: “Se entiende por merma a la pérdida física, en el volumen, peso o cantidad de las existencias, ocasionada por causas inherentes a su naturaleza o al proceso productivo” (Ministerio de Economía y Finanzas, 1994). | La acreditación de las mermas es solicitado por SUNAT ante cualquier fiscalización, con la finalidad de poder verificar si los gastos considerados en los Estados Financieros para el cálculo del Impuesto a la Renta son reales, porque de no serlos se desconocen dichos gastos debiéndose pagar el IR que resulte de calcular el 29.5 % de los gastos, para ello la empresa debe contar con un informe de mermas realizado y elaborado por un profesional independiente, competente y que esté debidamente colegiado, según está estipulado en el Reglamento del Impuesto a la Renta en su segundo párrafo del inciso c) del artículo 21. (Mimbela, 2020) | |
| Procedimiento para acreditación de las mermas | Artículo 21, inciso c), penúltimo párrafo: Cuando la SUNAT lo requiera, el contribuyente deberá acreditar las mermas mediante un informe técnico emitido por un profesional independiente, competente y colegiado o por el organismo técnico competente. Dicho informe deberá contener por lo menos la metodología empleada y las pruebas realizadas. En caso contrario, no se admitirá la deducción. (Ministerio de Economía y Finanzas, 1994) |
Instrumento de investigación: ficha de registro documental

